LEMON Manuals: Even more car manuals for everyone: 1960-2025
Home >> Toyota >> 1985 >> Celica ST >> Repair and Diagnosis >> Engine Performance >> System >> TCCS System >> System Testing >> Trouble Code 10 Blinks Main Relay & Circuit
April 5, 2026: LEMON Manuals is launched! Read the announcement.

Trouble Code 10 Blinks Main Relay & Circuit

Fig 1: Terminal +B - E1
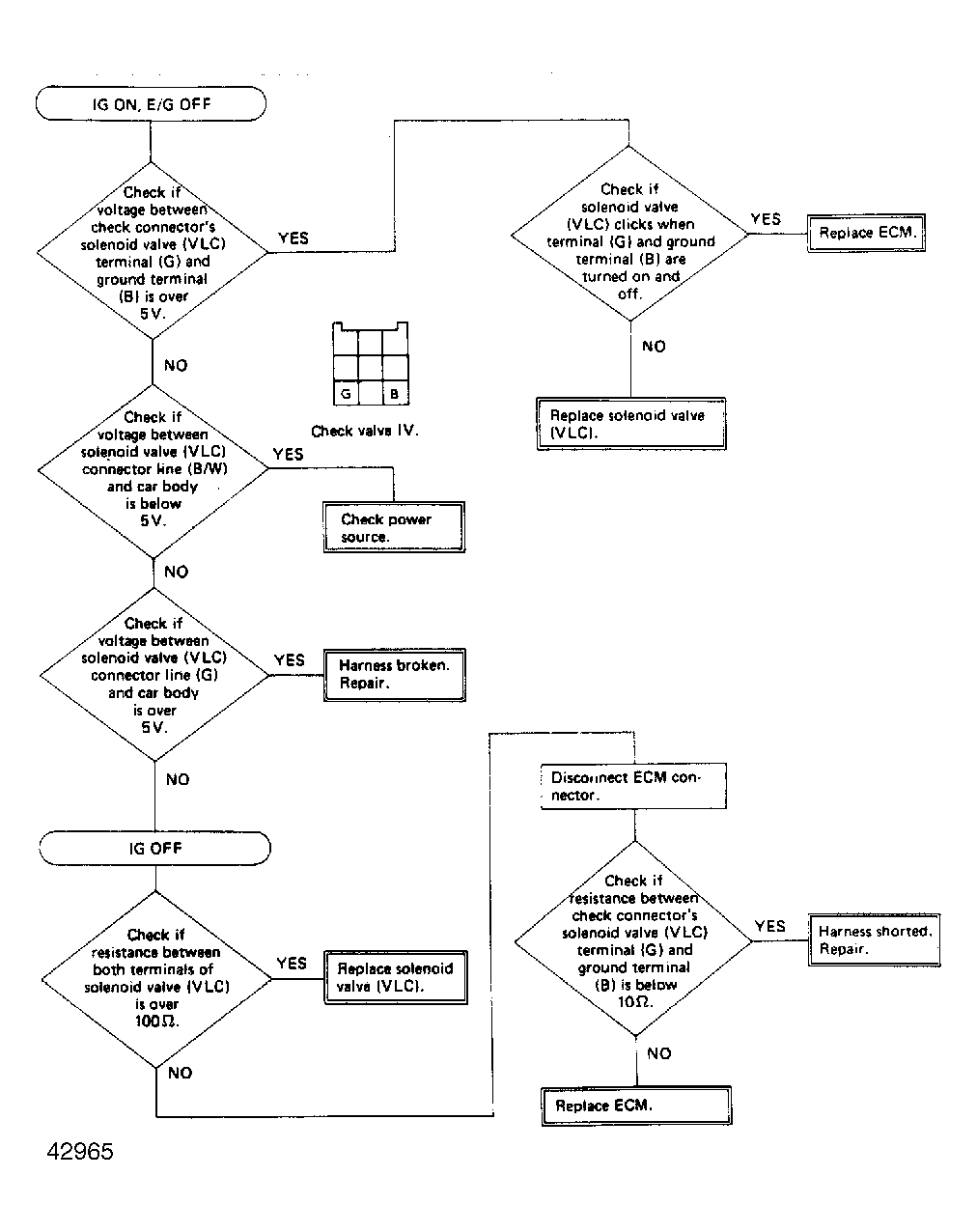
G42965Courtesy of © TOYOTA, LICENSE AGREEMENT TMS1002
Fig 2: Terminal BAT - E1
G42886Courtesy of © TOYOTA, LICENSE AGREEMENT TMS1002