LEMON Manuals: Even more car manuals for everyone: 1960-2025
Home >> Toyota >> 1986 >> Pickup Base, 22-RTE, R151F >> Repair and Diagnosis >> Engine Performance >> System >> CCE System >> Wiring Diagrams
April 5, 2026: LEMON Manuals is launched! Read the announcement.

Wiring Diagrams

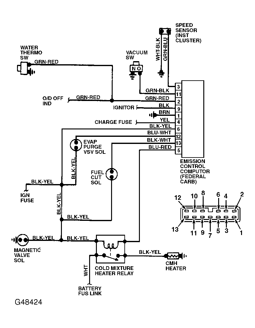
Fig 1: Pickup & 4Runner Computer Controlled Emission System Wiring Diagram (Federal)
G48424Courtesy of © TOYOTA, LICENSE AGREEMENT TMS1002
Fig 2: Pickup & 4Runner Computer Controlled Emission System Wiring Diagram (California)
G48425Courtesy of © TOYOTA, LICENSE AGREEMENT TMS1002