LEMON Manuals: Even more car manuals for everyone: 1960-2025
Home >> Toyota >> 1991 >> Land Cruiser >> Repair and Diagnosis >> Engine Performance >> System >> Engine Controls - Basic Testing - 6-CYL >> Fuel System >> Fuel Pump Control Circuit >> EFI Main Relay
April 5, 2026: LEMON Manuals is launched! Read the announcement.

EFI Main Relay

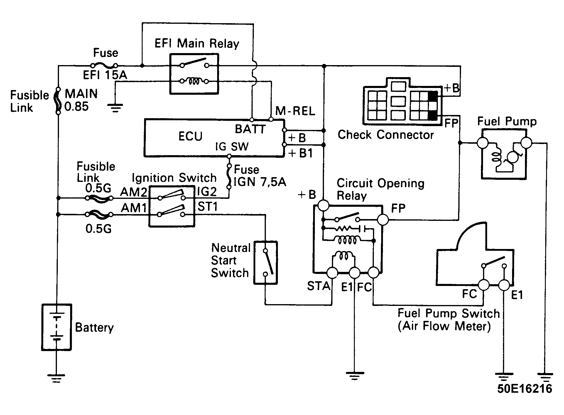
  1. EFI fuse supplies constant battery voltage to EFI main relay. EFI main relay provides battery voltage to +B terminal of circuit opening relay and engine check connector.
  2. If fuel pump does not turn on when +B and FP pins are jumpered with ignition on, check EFI main relay. See Fig 1heck EFI main relay circuit. Depending on model, relay may either be turned on directly by ignition switch or by M-REL terminal of ECU. For more information on wiring, see WIRING DIAGRAMS article in this section in this section.
Fig 1: Fuel Pump Wiring Schematics (Supra & Cressida)
G118548Courtesy of © TOYOTA, LICENSE AGREEMENT TMS1002
Fig 2: Fuel Pump Wiring Schematics (Land Cruiser)
G50E16216Courtesy of © TOYOTA, LICENSE AGREEMENT TMS1002