LEMON Manuals: Even more car manuals for everyone: 1960-2025
Home >> Toyota >> 1994 >> Corolla Base, Standard >> Repair and Diagnosis >> Engine Performance >> System >> Engine Controls - Tests W/Codes >> Trouble Code Charts >> DTC 21- Oxygen Sensor Circuit
April 5, 2026: LEMON Manuals is launched! Read the announcement.

DTC 21- Oxygen Sensor Circuit

This code sets when the main oxygen sensor signal voltage is reduced between .35-.70 volt for 60 seconds under the following conditions:

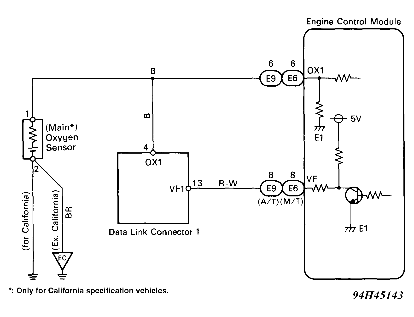
Fig 1: DTC 21 - Schematic
G94H45143Courtesy of © TOYOTA, LICENSE AGREEMENT TMS1002
Fig 2: DTC 21 - Detection Driving Pattern
G94I45144Courtesy of © TOYOTA, LICENSE AGREEMENT TMS1002
Fig 3: DTC 21 - Inspection Using Oscilloscope
G94B45147Courtesy of © TOYOTA, LICENSE AGREEMENT TMS1002
Fig 4: DTC 21 - Diagnostic Flowchart
G94J45145Courtesy of © TOYOTA, LICENSE AGREEMENT TMS1002