LEMON Manuals: Even more car manuals for everyone: 1960-2025
Home >> Toyota >> 1994 >> Corolla LE >> Repair and Diagnosis (Single Page) >> Engine Performance >> System >> Engine Controls - Tests W/Codes >> Trouble Code Charts >> ECM Power Source Circuit Check
April 5, 2026: LEMON Manuals is launched! Read the announcement.

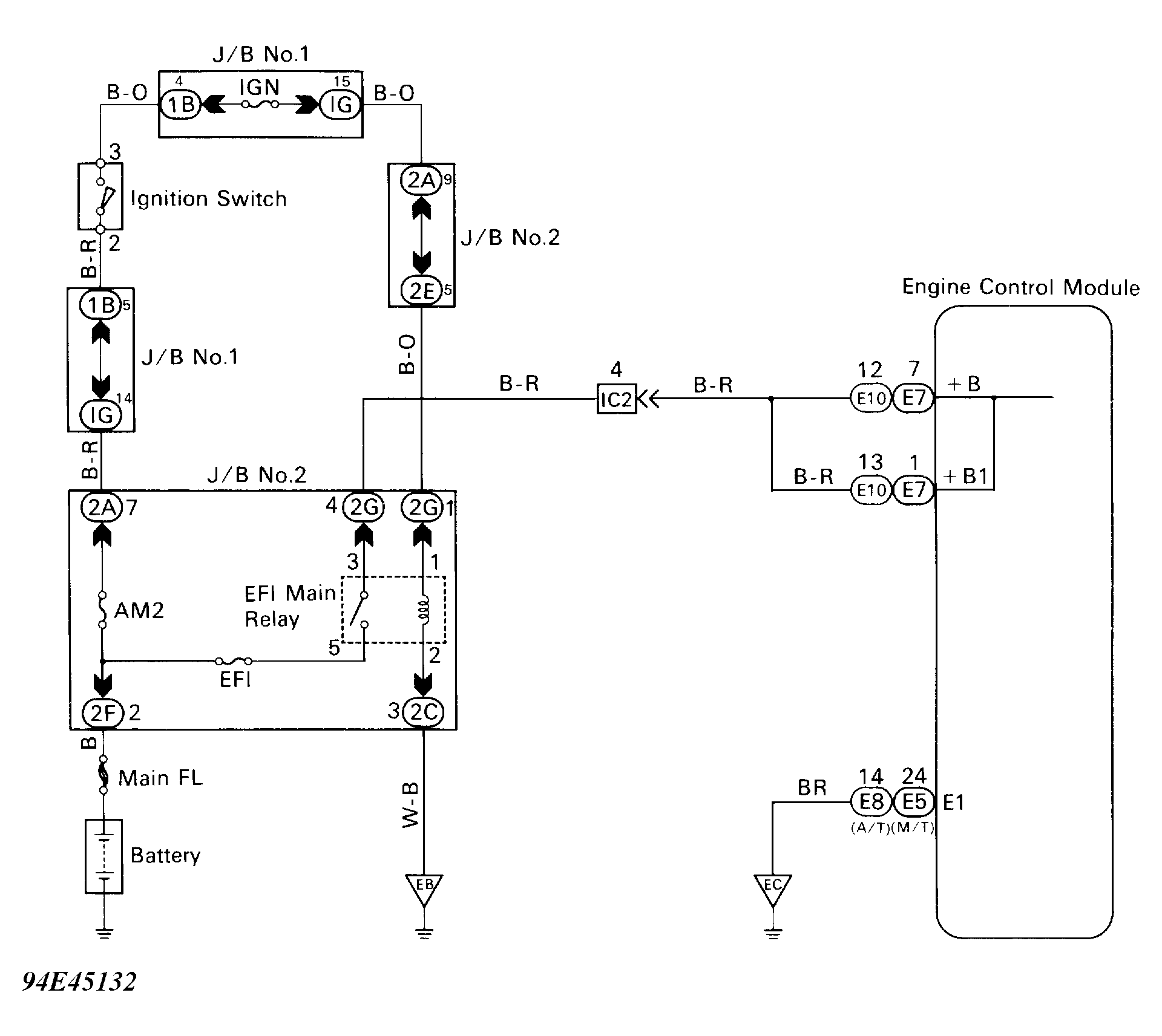
ECM Power Source Circuit Check

When ignition switch is turned on, battery positive voltage is applied to ignition coil, closing contacts in EFI main relay and supplying power to terminals +B and +B1 of ECM.

Fig 1: ECM Power Source Circuit Check - Schematic
G94E45132Courtesy of © TOYOTA, LICENSE AGREEMENT TMS1002
Fig 2: ECM Power Source Circuit Check - Diagnostic Flowchart (1 Of 3)
G94G45134Courtesy of © TOYOTA, LICENSE AGREEMENT TMS1002
Fig 3: ECM Power Source Circuit Check - Diagnostic Flowchart (2 Of 3)
G94F45133Courtesy of © TOYOTA, LICENSE AGREEMENT TMS1002
Fig 4: ECM Power Source Circuit Check - Diagnostic Flowchart (2 Of 3)
G94H45135Courtesy of © TOYOTA, LICENSE AGREEMENT TMS1002