LEMON Manuals: Even more car manuals for everyone: 1960-2025
Home >> Toyota >> 2001 >> 4Runner Base >> Repair and Diagnosis >> Body & Frame >> Body, Cab Control Systems >> Back Door Control System - Diagnostics >> How To Proceed With Troubleshooting
April 5, 2026: LEMON Manuals is launched! Read the announcement.

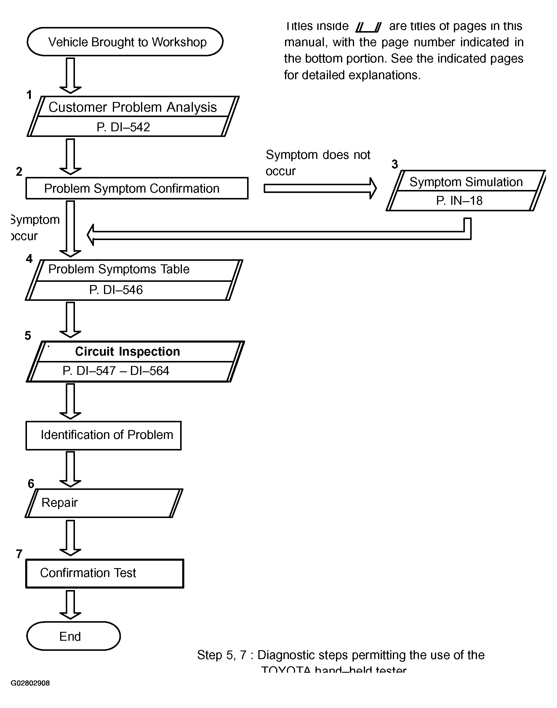
How To Proceed With Troubleshooting

HINT:

This ECU is connected to the multiplex communication system. Therefore, be sure to check that there is no troubles in the multiplex communication system before performing the troubleshooting.

Fig 1: Back Door Control System Troubleshooting Chart
G02802908Courtesy of © TOYOTA, LICENSE AGREEMENT TMS1002