LEMON Manuals: Even more car manuals for everyone: 1960-2025
Home >> Toyota >> 2002 >> 4Runner Base >> Repair and Diagnosis >> Body & Frame >> Body, Cab Control Systems >> Body Control Systems - Diagnostics >> Circuit Inspection >> Power Source Circuit >> Wiring Diagram
April 5, 2026: LEMON Manuals is launched! Read the announcement.

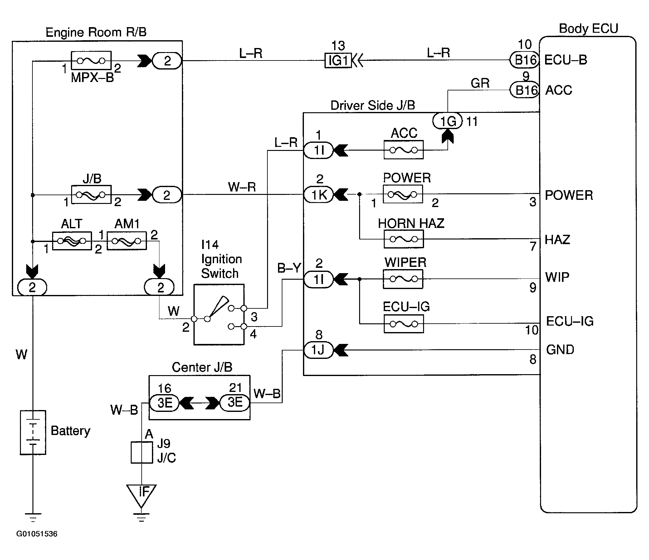
Power Source Circuit: Wiring Diagram

Fig 1: Power Source Circuit Wiring Diagram
G01051536Courtesy of © TOYOTA, LICENSE AGREEMENT TMS1002