LEMON Manuals: Even more car manuals for everyone: 1960-2025
Home >> Toyota >> 2003 >> ECHO 2D Sedan, Standard >> Repair and Diagnosis >> Engine Performance >> System >> Engine Controls - Self Diagnostics >> Diagnostic Tests >> DTC P0441: EVAP System Incorrect Purge Flow & DTC P0446: EVAP System Vent Control Circuit >> Diagnosis & Repair
April 5, 2026: LEMON Manuals is launched! Read the announcement.

Diagnosis & Repair

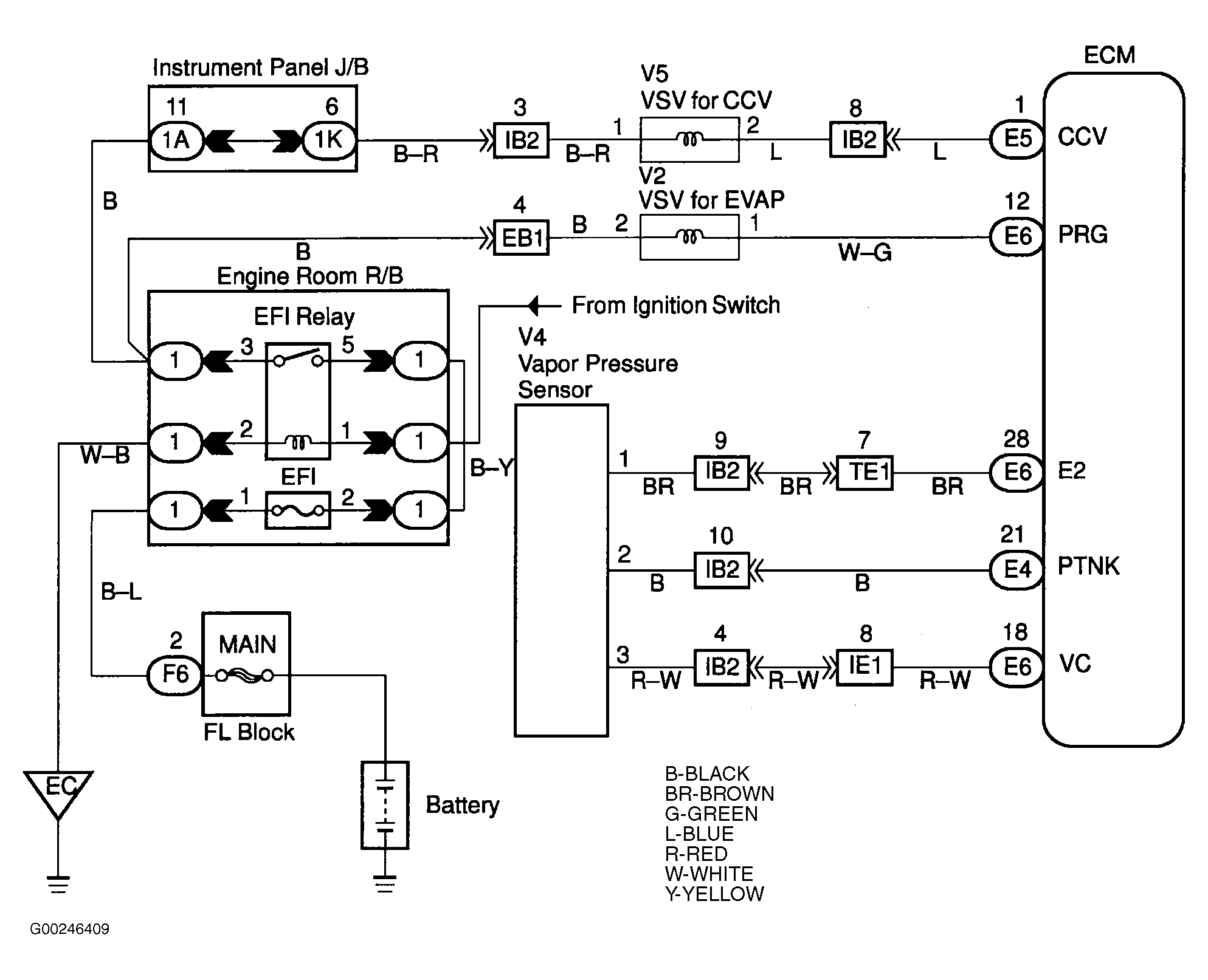
For wiring diagram, see Fig 1. For diagnosis and repair with hand-held tester, see Fig 2-Fig 7 . For diagnosis and repair with OBD II scan tool, see Fig 2 and Fig 8-Fig 11 . For vacuum or EVAP hose routing, see VACUUM DIAGRAMS article. To identify circuits referenced in testing, see ENGINE PERFORMANCE in SYSTEM WIRING DIAGRAMS article in ELECTRICAL. To check ECM inputs and outputs, see PIN VOLTAGE CHARTS article. To replace ECM, see ENGINE CONTROL MODULE LOCATION  under SELF-DIAGNOSTIC SYSTEM. For removal and installation of components, see REMOVAL & INSTALLATION - 4-CYLINDER article. For testing of components, see SYSTEM & COMPONENT TESTING - 4-CYLINDER article.

Fig 1: DTCs P0441 & P0446 Wiring Diagram
G00246409Courtesy of © TOYOTA, LICENSE AGREEMENT TMS1002
Fig 2: DTCs P0441 & P0446 Diagnostic Procedure (Using Hand-Held Tester & OBD II Scan Tool, Steps 1-4)
G00246410Courtesy of © TOYOTA, LICENSE AGREEMENT TMS1002
Fig 3: DTCs P0441 & P0446 Diagnostic Procedure (Using Hand-Held Tester, Steps 5-8)
G00246411Courtesy of © TOYOTA, LICENSE AGREEMENT TMS1002
Fig 4: DTCs P0441 & P0446 Diagnostic Procedure (Using Hand-Held Tester, Steps 9-12)
G00246412Courtesy of © TOYOTA, LICENSE AGREEMENT TMS1002
Fig 5: DTCs P0441 & P0446 Diagnostic Procedure (Using Hand-Held Tester, Steps 13-16)
G00246413Courtesy of © TOYOTA, LICENSE AGREEMENT TMS1002
Fig 6: DTCs P0441 & P0446 Diagnostic Procedure (Using Hand-Held Tester, Steps 17-20)
G00246414Courtesy of © TOYOTA, LICENSE AGREEMENT TMS1002
Fig 7: DTCs P0441 & P0446 Diagnostic Procedure (Using Hand-Held Tester, Steps 21-24)
G00246415Courtesy of © TOYOTA, LICENSE AGREEMENT TMS1002
Fig 8: DTCs P0441 & P0446 Diagnostic Procedure (Using OBD II Scan Tool, Steps 5-8)
G00246416Courtesy of © TOYOTA, LICENSE AGREEMENT TMS1002
Fig 9: DTCs P0441 & P0446 Diagnostic Procedure (Using OBD II Scan Tool, Steps 9-11)
G00246417Courtesy of © TOYOTA, LICENSE AGREEMENT TMS1002
Fig 10: DTCs P0441 & P0446 Diagnostic Procedure (Using OBD II Scan Tool, Steps 12-14)
G00246418Courtesy of © TOYOTA, LICENSE AGREEMENT TMS1002
Fig 11: DTCs P0441 & P0446 Diagnostic Procedure (Using OBD II Scan Tool, Steps 15-17)
G00246419Courtesy of © TOYOTA, LICENSE AGREEMENT TMS1002