LEMON Manuals: Even more car manuals for everyone: 1960-2025
Home >> Toyota >> 2003 >> Land Cruiser >> Repair and Diagnosis (Single Page) >> Engine Performance >> System >> Engine Controls - System & Component Testing - V6 & V8 >> Computerized Engine Controls >> Fuel Pump Control Circuit >> 4Runner 4.0L
April 5, 2026: LEMON Manuals is launched! Read the announcement.

4Runner 4.0L

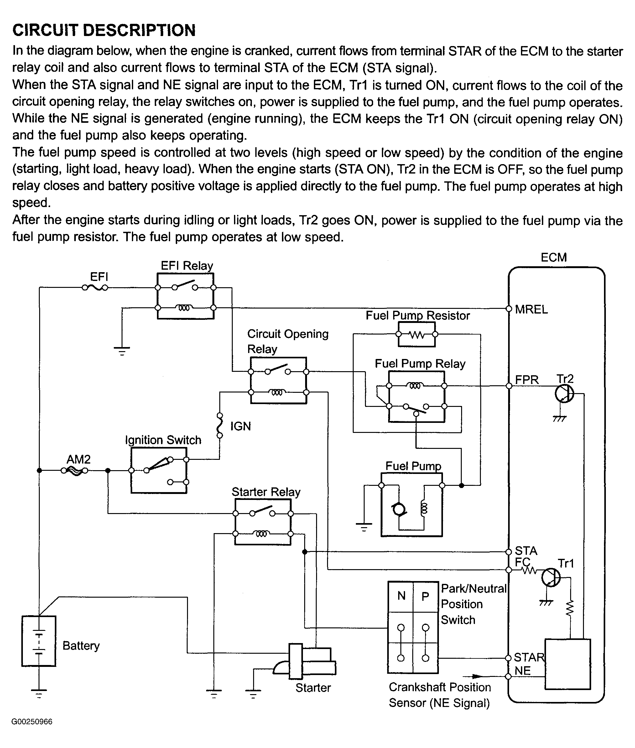
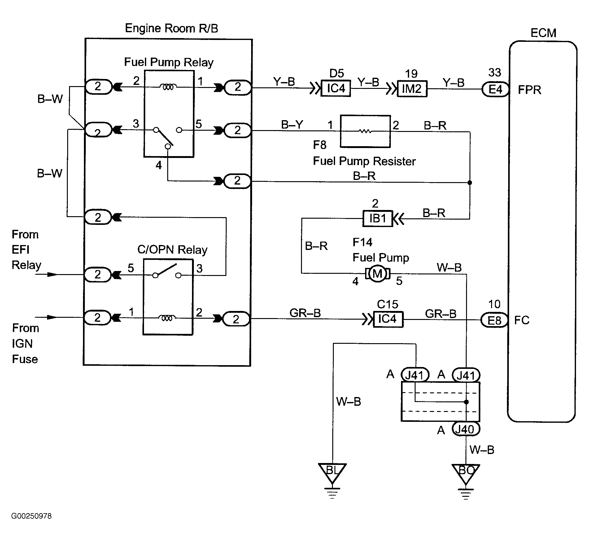
For fuel pump control circuit description and inspection, see Figure and Figure-Figure . For fuel pump control circuit wiring diagram, see Figure. To check ECM power source circuit, see ENGINE CONTROL MODULE POWER SOURCE CIRCUIT . For circuit identification, see ENGINE PERFORMANCE in appropriate SYSTEM WIRING DIAGRAMS article in ELECTRICAL. Before replacing ECM, check ECM connectors and ground circuits. See ENGINE CONTROL MODULE POWER & GROUND CIRCUITS  under COMPUTERIZED ENGINE CONTROLS.