LEMON Manuals: Even more car manuals for everyone: 1960-2025
Home >> Toyota >> 2003 >> Land Cruiser >> Repair and Diagnosis (Single Page) >> Engine Performance >> System >> Engine Controls - System & Component Testing - V6 & V8 >> Computerized Engine Controls >> Fuel Pump Control Circuit >> 4Runner 4.7L
April 5, 2026: LEMON Manuals is launched! Read the announcement.

4Runner 4.7L

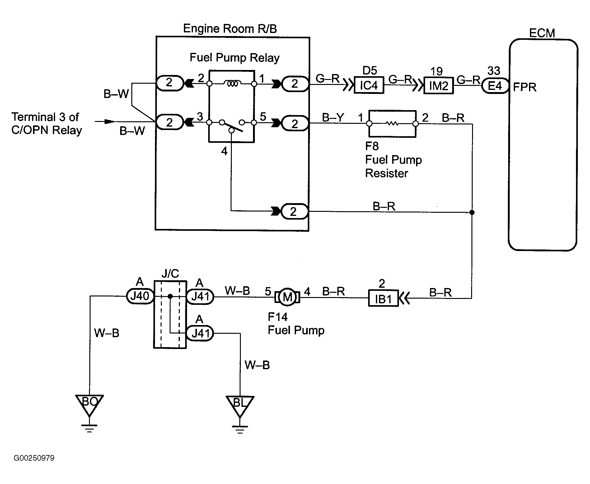
For fuel pump control circuit description and inspection, see Fig 2 and Fig 3-Fig 12 . For fuel pump control circuit wiring diagram, see Fig 14. To check ECM power source circuit, see ENGINE CONTROL MODULE POWER SOURCE CIRCUIT . For circuit identification, see ENGINE PERFORMANCE in appropriate SYSTEM WIRING DIAGRAMS article in ELECTRICAL. Before replacing ECM, check ECM connectors and ground circuits. See ENGINE CONTROL MODULE POWER & GROUND CIRCUITS  under COMPUTERIZED ENGINE CONTROLS.

Fig 1: Fuel Pump Control Circuit Description & Diagram (4Runner 4.0L)
G00250966Courtesy of © TOYOTA, LICENSE AGREEMENT TMS1002
Fig 2: Fuel Pump Control Circuit Description & Diagram (4Runner 4.7L)
G00250967Courtesy of © TOYOTA, LICENSE AGREEMENT TMS1002
Fig 3: Fuel Pump Control Circuit Inspection Using Hand-Held Tester - Steps 1-3 (4Runner)
G00250968Courtesy of © TOYOTA, LICENSE AGREEMENT TMS1002
Fig 4: Fuel Pump Control Circuit Inspection Using Hand-Held Tester - Steps 4-6 (4Runner)
G00250969Courtesy of © TOYOTA, LICENSE AGREEMENT TMS1002
Fig 5: Fuel Pump Control Circuit Inspection Using Hand-Held Tester - Steps 7-8 (4Runner)
G00250970Courtesy of © TOYOTA, LICENSE AGREEMENT TMS1002
Fig 6: Fuel Pump Control Circuit Inspection Using Hand-Held Tester - Steps 9-10 (4Runner)
G00250971Courtesy of © TOYOTA, LICENSE AGREEMENT TMS1002
Fig 7: Fuel Pump Control Circuit Inspection Using Hand-Held Tester - Steps 11-12 (4Runner)
G00250972Courtesy of © TOYOTA, LICENSE AGREEMENT TMS1002
Fig 8: Fuel Pump Control Circuit Inspection Using OBD II Scan Tool - Steps 1-3 (4Runner)
G00250973Courtesy of © TOYOTA, LICENSE AGREEMENT TMS1002
Fig 9: Fuel Pump Control Circuit Inspection Using OBD II Scan Tool - Steps 4-6 (4Runner)
G00250974Courtesy of © TOYOTA, LICENSE AGREEMENT TMS1002
Fig 10: Fuel Pump Control Circuit Inspection Using OBD II Scan Tool - Steps 7-8 (4Runner)
G00250975Courtesy of © TOYOTA, LICENSE AGREEMENT TMS1002
Fig 11: Fuel Pump Control Circuit Inspection Using OBD II Scan Tool - Steps 9-10 (4Runner)
G00250976Courtesy of © TOYOTA, LICENSE AGREEMENT TMS1002
Fig 12: Fuel Pump Control Circuit Inspection Using OBD II Scan Tool - Steps 11-12 (4Runner)
G00250977Courtesy of © TOYOTA, LICENSE AGREEMENT TMS1002
Fig 13: Fuel Pump Control Wiring Diagram (4Runner 4.0L)
G00250978Courtesy of © TOYOTA, LICENSE AGREEMENT TMS1002
Fig 14: Fuel Pump Control Wiring Diagram (4Runner 4.7L)
G00250979Courtesy of © TOYOTA, LICENSE AGREEMENT TMS1002