LEMON Manuals: Even more car manuals for everyone: 1960-2025
Home >> Toyota >> 2003 >> Land Cruiser >> Repair and Diagnosis (Single Page) >> Engine Performance >> Testing & Diagnosis >> Engine Controls - System & Component Testing - V6 & V8 >> Computerized Engine Controls >> Engine Control Module Power Source Circuit >> Land Cruiser
April 5, 2026: LEMON Manuals is launched! Read the announcement.

Land Cruiser

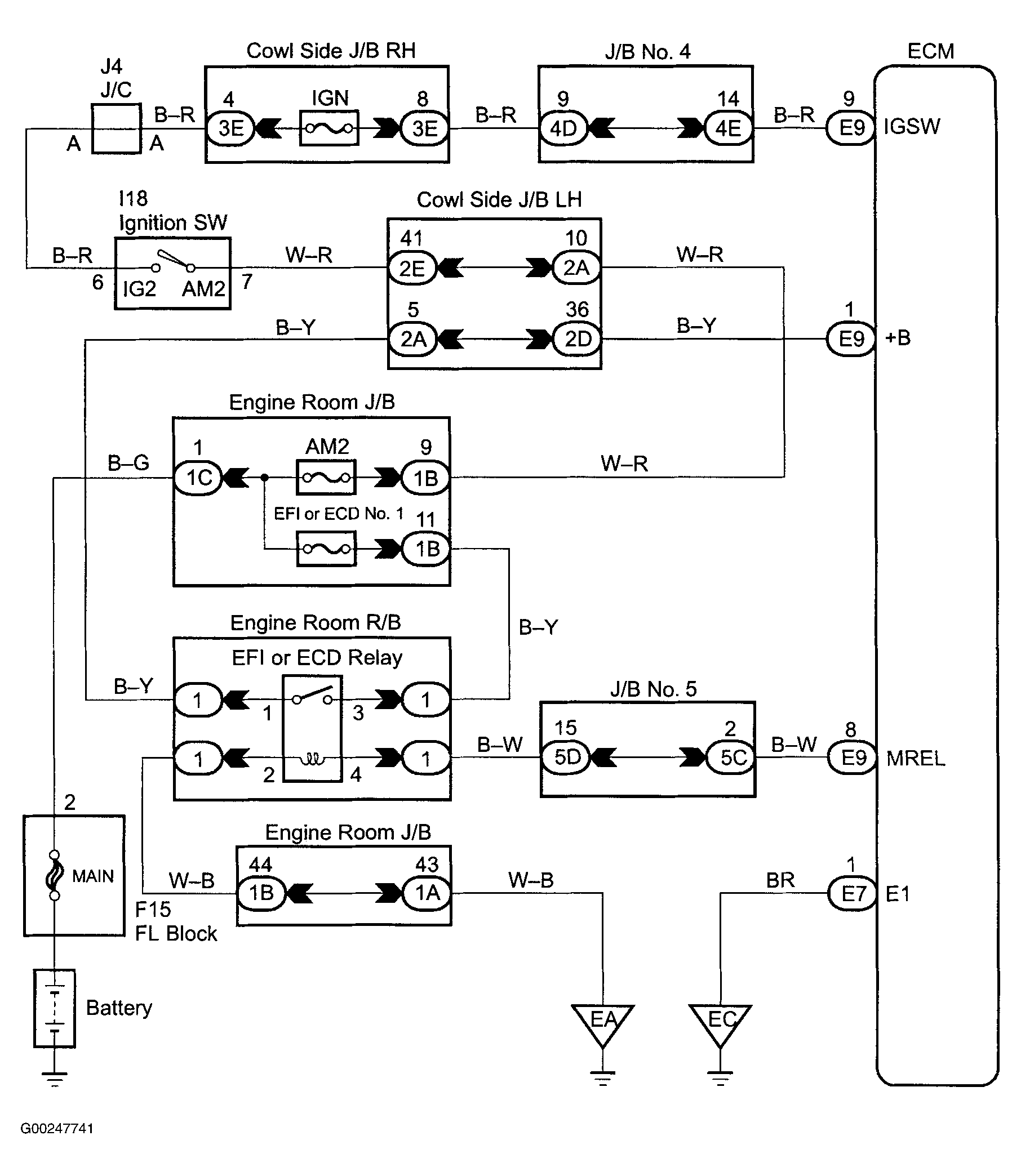
For engine control module power source circuit inspection, see Fig 1-Fig 5 . For circuit identification, see ENGINE PERFORMANCE in appropriate SYSTEM WIRING DIAGRAMS article in ELECTRICAL. Before replacing ECM, check ECM connectors and ground circuits. See ENGINE CONTROL MODULE POWER & GROUND CIRCUITS  under COMPUTERIZED ENGINE CONTROLS. To check ignition switch, see appropriate STEERING COLUMN SWITCHES article in ACCESSORIES & EQUIPMENT. To check EFI main relay, see EFI MAIN RELAY  under MODULES, MOTORS, RELAYS & SOLENOIDS.

Fig 1: Engine Control Module Power Source Wiring Diagram (Land Cruiser)
G00247741Courtesy of © TOYOTA, LICENSE AGREEMENT TMS1002
Fig 2: Engine Control Module Power Source Circuit Inspection - Steps 1-3 (Land Cruiser)
G00247742Courtesy of © TOYOTA, LICENSE AGREEMENT TMS1002
Fig 3: Engine Control Module Power Source Circuit Inspection - Steps 4-6 (Land Cruiser)
G00247743Courtesy of © TOYOTA, LICENSE AGREEMENT TMS1002
Fig 4: Engine Control Module Power Source Circuit Inspection - Steps 7-9 (Land Cruiser)
G00247744Courtesy of © TOYOTA, LICENSE AGREEMENT TMS1002
Fig 5: Identifying Engine Control Module Electrical Connector Terminals (Land Cruiser)
G00028755Courtesy of © TOYOTA, LICENSE AGREEMENT TMS1002