LEMON Manuals: Even more car manuals for everyone: 1960-2025
Home >> Toyota >> 2003 >> Matrix Base, 4WD >> Repair and Diagnosis >> External Pages >> Different variant/trim >> Section 4 (Cruise Control Systems - 2ZZ-GE) >> system tests >> Ecu Power Source Circuit >> Inspection Procedure
April 5, 2026: LEMON Manuals is launched! Read the announcement.

Inspection Procedure

WARNING: This page is about a different variant/trim than selected.
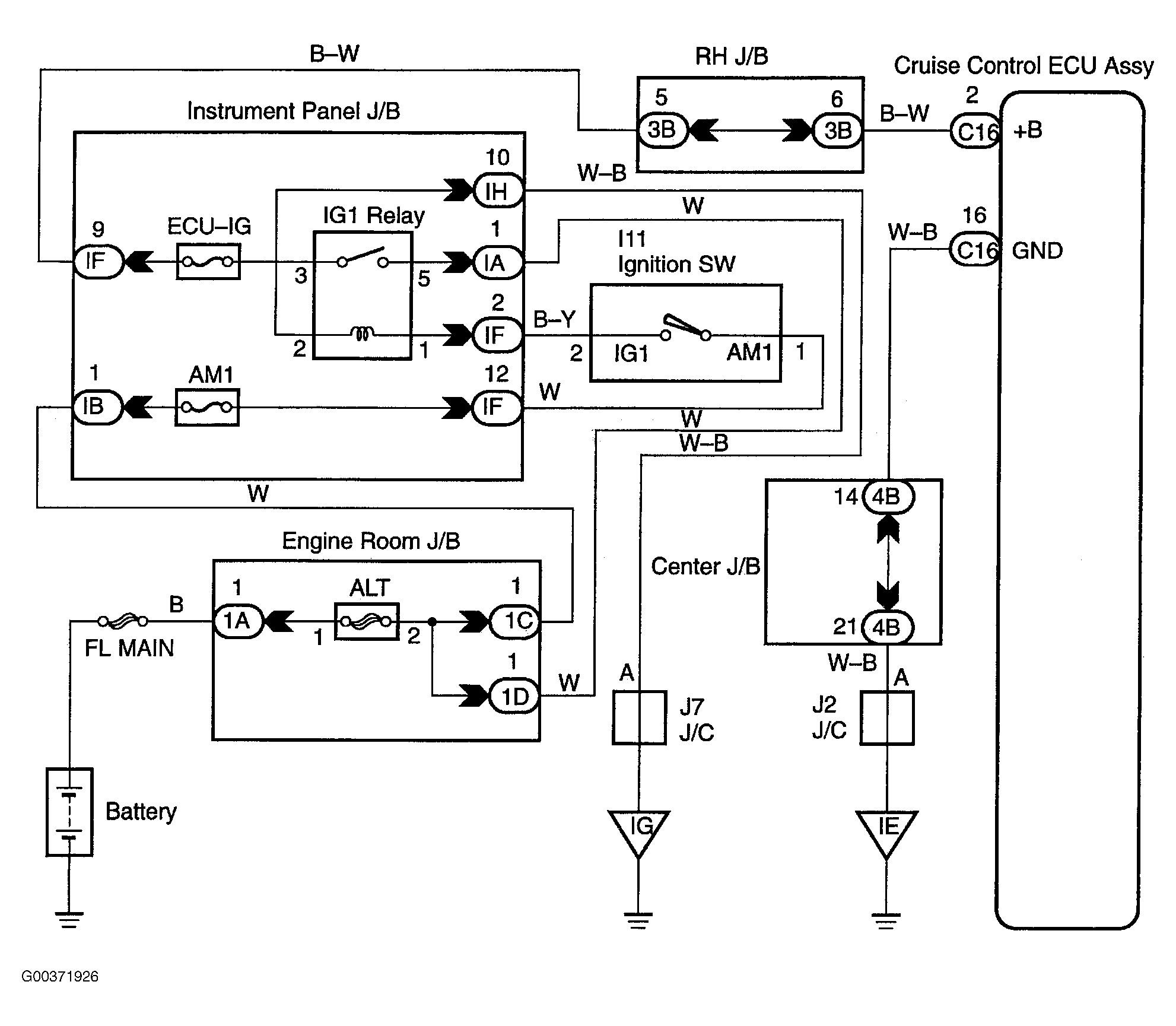
  1. Inspect fuse (ECU-IG).
    1. Remove the ECU-IG fuse from the instrument panel J/B. See Fig 2.
    2. Check the continuity of the ECU-IG fuse.

      OK: Continuity 

    NG  , replace fuse.

    OK  , go to step  2.

  2. Inspect terminal voltage (B).
    1. Remove the cruise control ECU assy with connector still connected.
    2. Turn the ignition switch to ON.
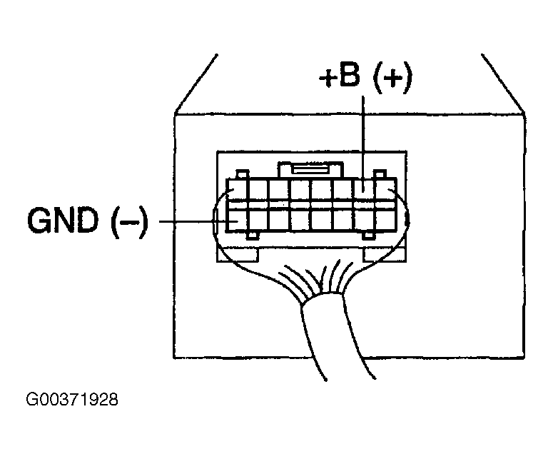
    3. Measure voltage between terminals 2 (B) and 16 (GND) of the cruise control ECU assy connector. See Fig 3.

      OK: 

      Voltage: 10-16 V 

    OK  , proceed to next circuit inspection shown on problem symptoms table. See PROBLEM SYMPTOMS TABLE  under PROBLEM SYMPTOMS TABLE.

    NG  , go to step  3.

  3. Check harness and connector (between cruise control and body ground).
    1. Measure resistance between terminal 16 (GND) of the cruise control ECU assy connector and body ground. See Fig 3.

      OK: 

      Resistance: Below 1 Ω 

    NG  , repair or replace harness or connector.

    OK  , check and repair harness and connector between cruise control ECU assy and battery.

Fig 1: ECU Power Source Circuit Wiring Diagram
G00371926Courtesy of © TOYOTA, LICENSE AGREEMENT TMS1002
Fig 2: Locating ECU-IG Fuse
G00371927Courtesy of © TOYOTA, LICENSE AGREEMENT TMS1002
Fig 3: Locating Cruise Control ECU Connector Terminal 2 (B) & 16 (GND)
G00371928Courtesy of © TOYOTA, LICENSE AGREEMENT TMS1002