LEMON Manuals: Even more car manuals for everyone: 1960-2025
Home >> Toyota >> 2003 >> Matrix Base, 4WD >> Repair and Diagnosis >> External Pages >> Different variant/trim >> Section 4 (Cruise Control Systems - 2ZZ-GE) >> system tests >> Stop Light Switch Circuit >> Wiring Diagram
April 5, 2026: LEMON Manuals is launched! Read the announcement.

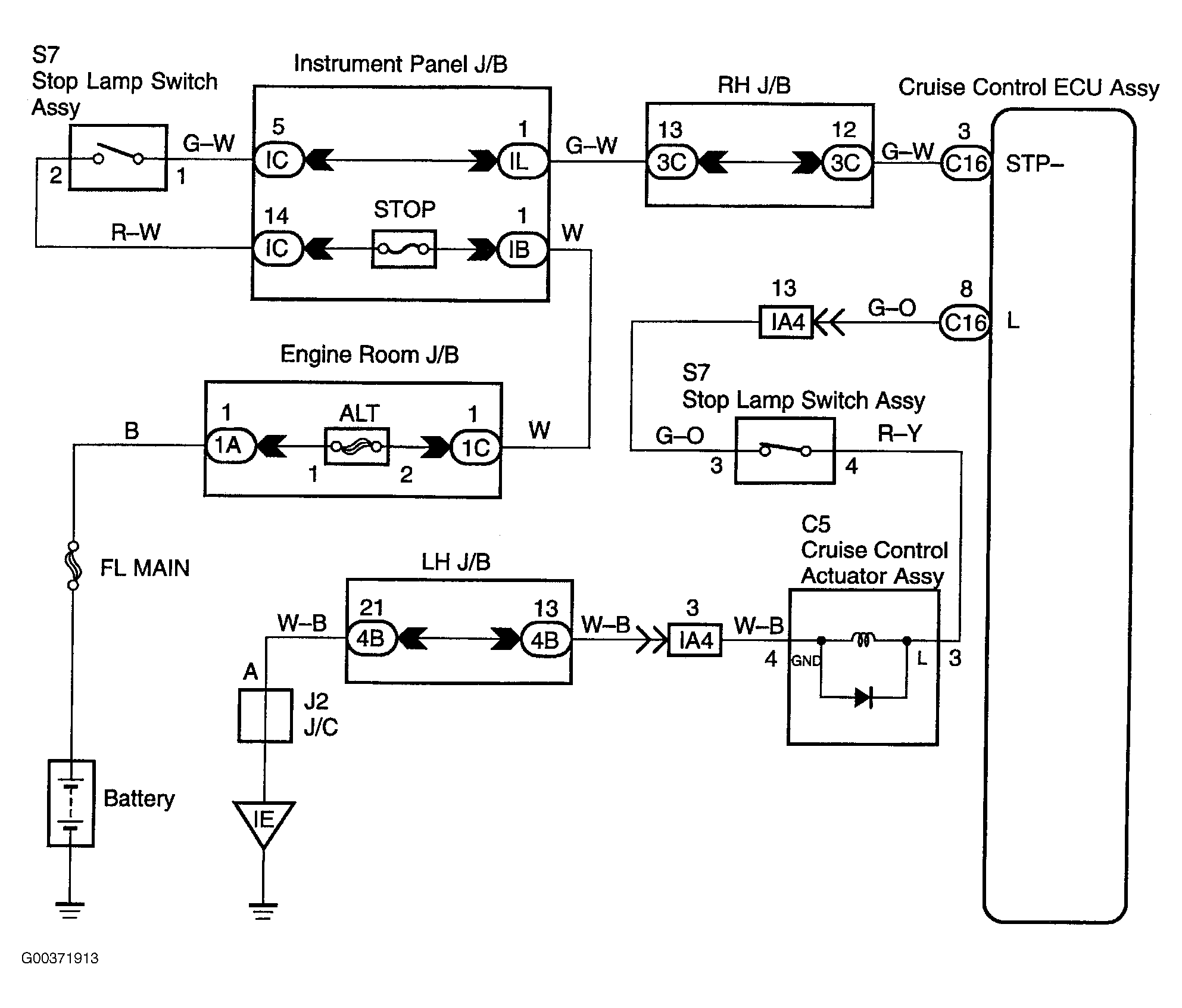
Stop Light Switch Circuit: Wiring Diagram

WARNING: This page is about a different variant/trim than selected.

For stop light switch circuit wiring diagram, see Fig 1.

Fig 1: Stop Light Switch Circuit Wiring Diagram
G00371913Courtesy of © TOYOTA, LICENSE AGREEMENT TMS1002