LEMON Manuals: Even more car manuals for everyone: 1960-2025
Home >> Toyota >> 2003 >> Matrix Base, FWD, Automatic >> Repair and Diagnosis >> Accessories & Equipment >> Anti-Theft Systems >> Vehicle Intrusion Protection System - Diagnostics >> Ignition Switch Circuit >> Wiring Diagram
April 5, 2026: LEMON Manuals is launched! Read the announcement.

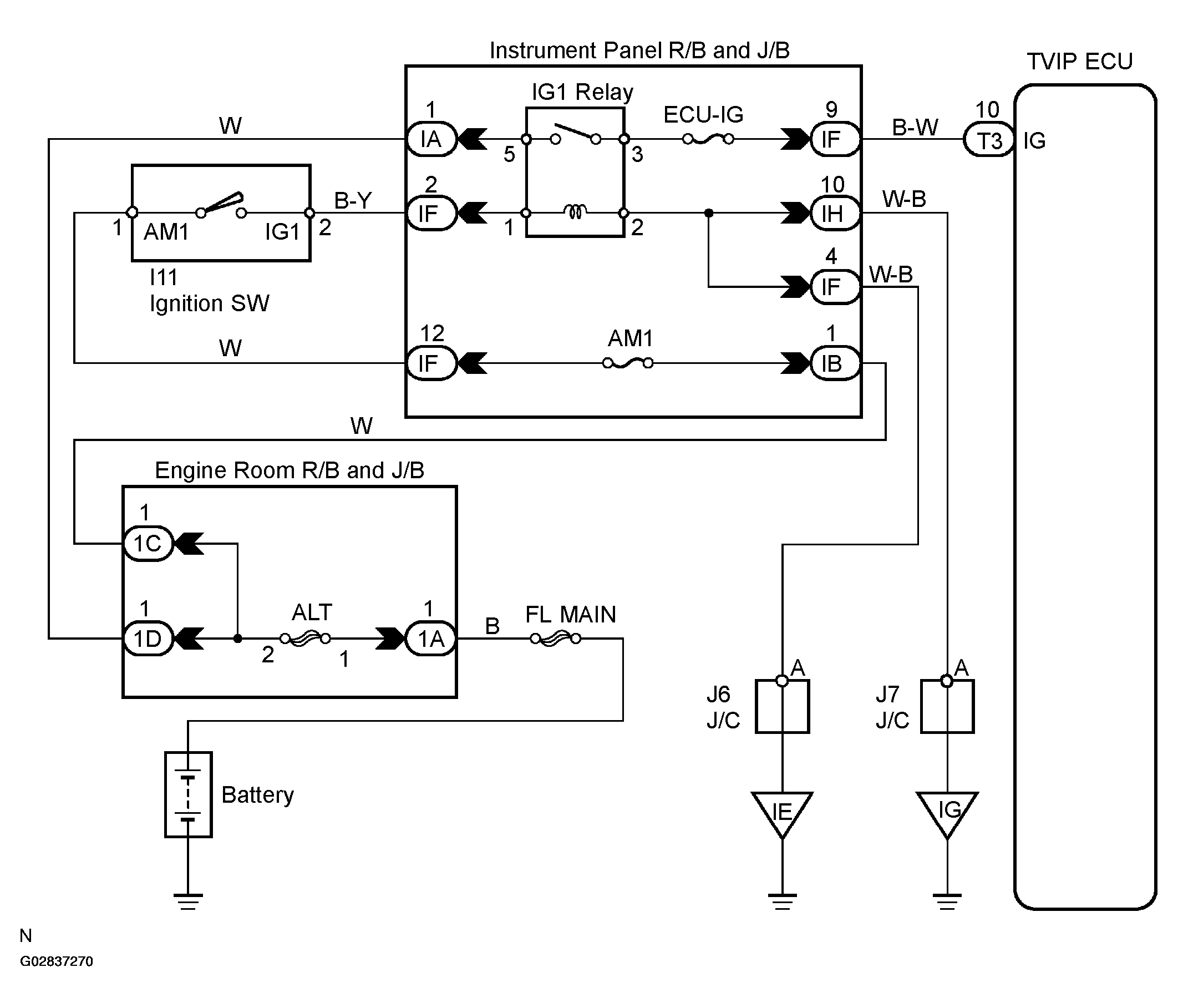
Ignition Switch Circuit: Wiring Diagram

Fig 1: Wiring Diagram - Ignition Switch Circuit
G02837270Courtesy of © TOYOTA, LICENSE AGREEMENT TMS1002