LEMON Manuals: Even more car manuals for everyone: 1960-2025
Home >> Toyota >> 2003 >> Matrix Base, FWD, Automatic >> Repair and Diagnosis >> External Pages >> Different car >> Section 168 (Engine Control System Self Diagnostics (1GR-FE)) >> Diagnostic Tests >> Cranking Holding Function Circuit >> Diagnosis & Repair
April 5, 2026: LEMON Manuals is launched! Read the announcement.

Diagnosis & Repair

WARNING: This page is about a different car, the 2003 Toyota 4Runner. However, it is still accessible from the selected car via links, so may be relevant.
NOTE: PNP switch connector P1 is located right rear engine room, above R/H cylinder head cover.

For diagnosis and repair with Toyota Hand-held tester or an Enhanced OBD II scan tool, see Fig 2-Fig 5 . For diagnosis and repair with generic OBD II scan tool (not Enhanced), see Fig 6-Fig 9 .

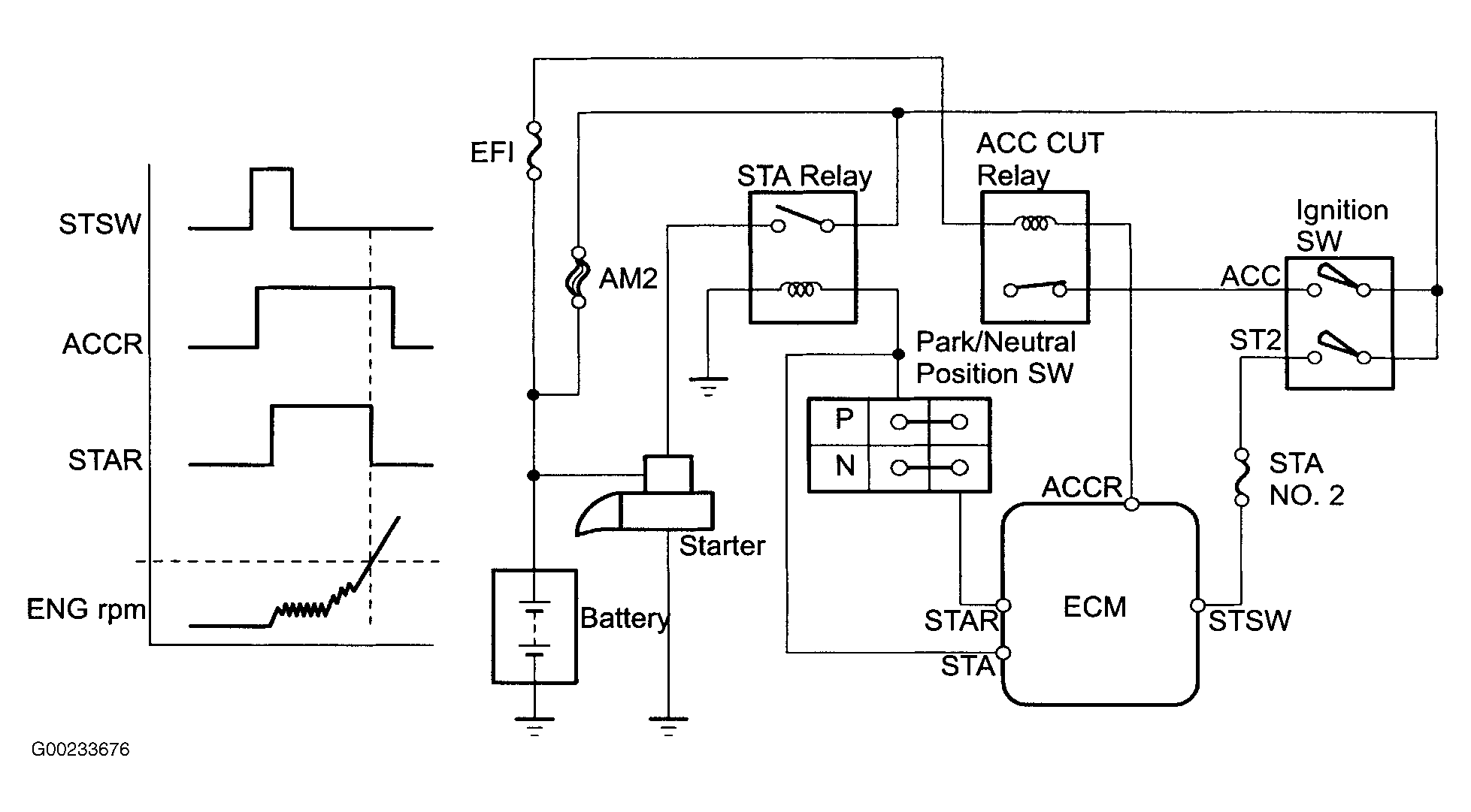
For starter relay circuit wiring diagram, see Figure & Fig 1 . For ECM location, see Figure. For ECM connector view, see Figure.

Fig 1: Cranking Holding Function Circuit Diagram
G00233676Courtesy of © TOYOTA, LICENSE AGREEMENT TMS1002
Fig 2: Cranking Holding Function Circuit Diagnosis Using Hand-Held Tester (Steps 1-2)
G00233677Courtesy of © TOYOTA, LICENSE AGREEMENT TMS1002
Fig 3: Cranking Holding Function Circuit Diagnosis Using Hand-Held Tester (Step 2 Cont. & Steps 3-4)
G00233678Courtesy of © TOYOTA, LICENSE AGREEMENT TMS1002
Fig 4: Cranking Holding Function Circuit Diagnosis Using Hand-Held Tester (Steps 5-6)
G00233679Courtesy of © TOYOTA, LICENSE AGREEMENT TMS1002
Fig 5: Cranking Holding Function Circuit Diagnosis Using Hand-Held Tester (Steps 7-10)
G00233680Courtesy of © TOYOTA, LICENSE AGREEMENT TMS1002
Fig 6: Cranking Holding Function Circuit Diagnosis Using OBD II Scan Tool (Steps 1-2)
G00233681Courtesy of © TOYOTA, LICENSE AGREEMENT TMS1002
Fig 7: Cranking Holding Function Circuit Diagnosis Using OBD II Scan Tool (Steps 3-4)
G00233682Courtesy of © TOYOTA, LICENSE AGREEMENT TMS1002
Fig 8: Cranking Holding Function Circuit Diagnosis Using OBD II Scan Tool (Steps 5-7)
G00233683Courtesy of © TOYOTA, LICENSE AGREEMENT TMS1002
Fig 9: Cranking Holding Function Circuit Diagnosis Using OBD II Scan Tool (Steps 8-9)
G00233684Courtesy of © TOYOTA, LICENSE AGREEMENT TMS1002