LEMON Manuals: Even more car manuals for everyone: 1960-2025
Home >> Toyota >> 2003 >> Matrix Base, FWD, Automatic >> Repair and Diagnosis >> External Pages >> Different car >> Section 357 (Multiplex Communication System - Diagnostics) >> How To Proceed With Troubleshooting
April 5, 2026: LEMON Manuals is launched! Read the announcement.

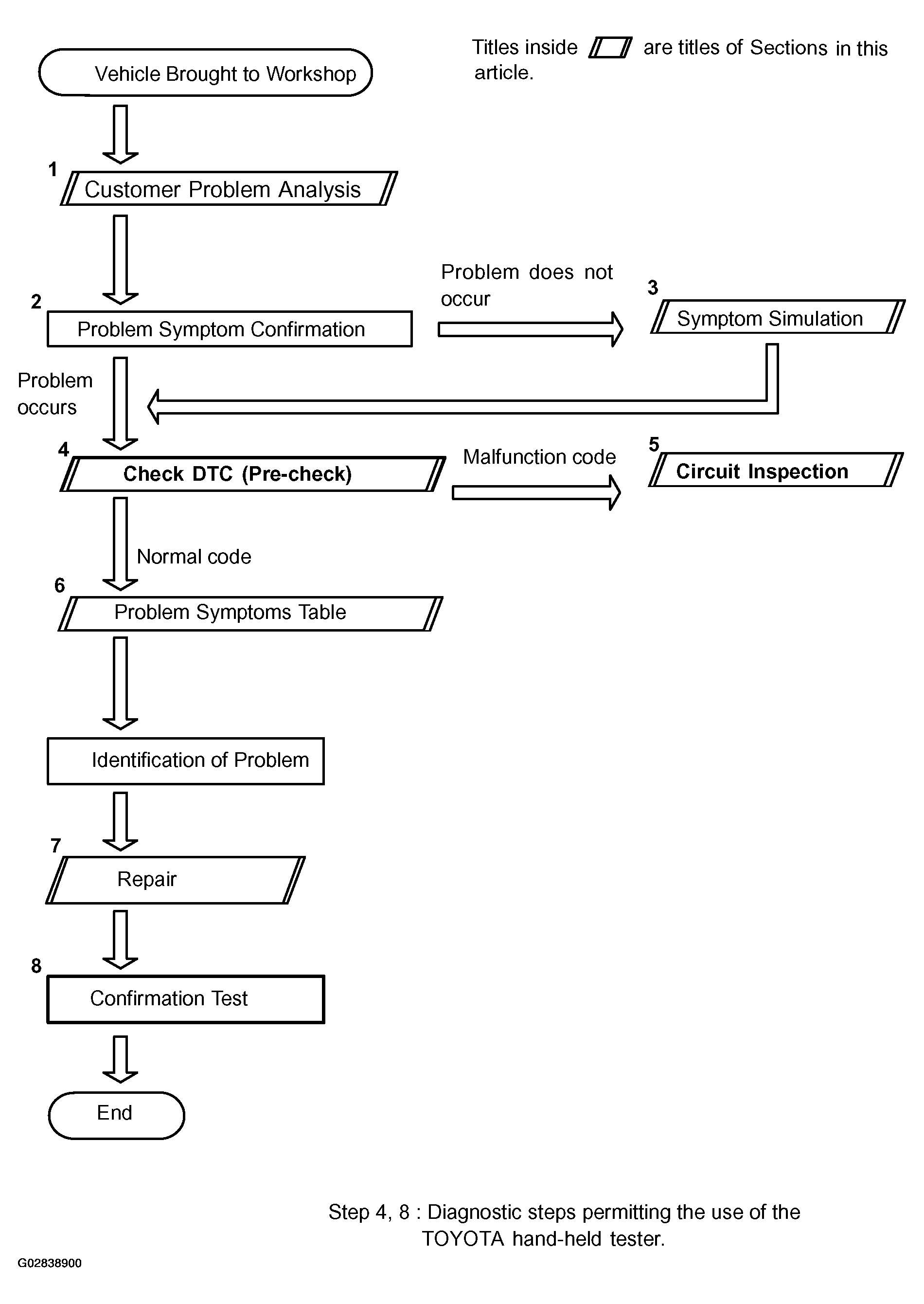
How To Proceed With Troubleshooting

WARNING: This page is about a different car, the 2003 Toyota Sequoia. However, it is still accessible from the selected car via links, so may be relevant.

Perform troubleshooting in accordance with the procedure on the following section.

Fig 1: Multiplex Communication System Troubleshooting Chart
G02838900Courtesy of © TOYOTA, LICENSE AGREEMENT TMS1002