LEMON Manuals: Even more car manuals for everyone: 1960-2025
Home >> Toyota >> 2003 >> Matrix Base, FWD, Standard >> Repair and Diagnosis (Single Page) >> Engine Performance >> Testing & Diagnosis >> Engine Controls - System & Component Testing - 4-Cylinder >> Computerized Engine Controls >> Engine Control Module Power Source Circuit >> Echo
April 5, 2026: LEMON Manuals is launched! Read the announcement.

Engine Control Module Power Source Circuit: Echo

For engine control module power source circuit inspection, see Fig 1-Fig 4 .

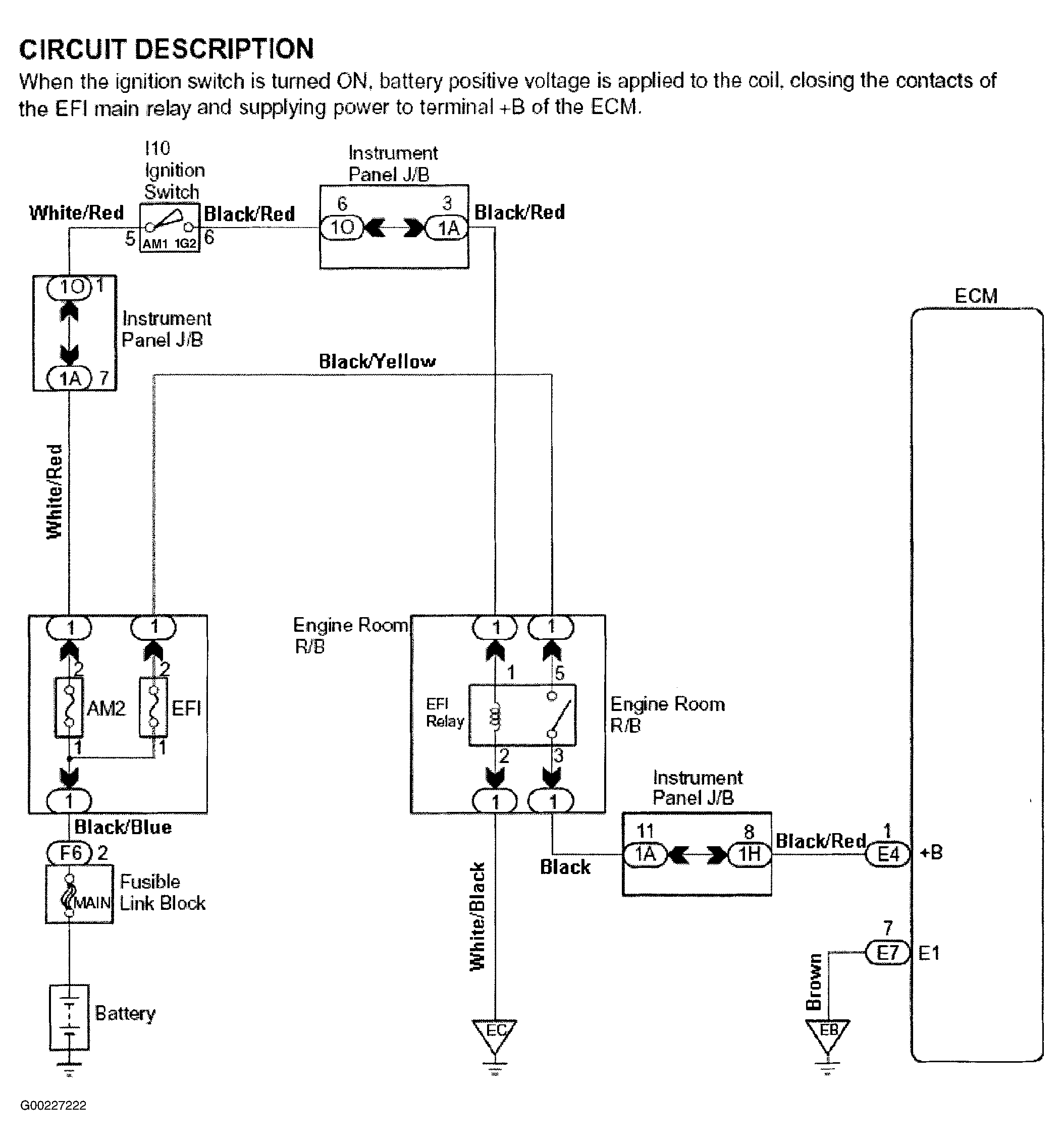
Fig 1: Engine Control Module Power Source Circuit Description (ECHO)
G00227222Courtesy of © TOYOTA, LICENSE AGREEMENT TMS1002
Fig 2: Engine Control Module Power Source Circuit Inspection - Steps 1-3 (ECHO)
G00227223Courtesy of © TOYOTA, LICENSE AGREEMENT TMS1002
Fig 3: Engine Control Module Power Source Circuit Inspection - Steps 4-6 (ECHO)
G00227224Courtesy of © TOYOTA, LICENSE AGREEMENT TMS1002
Fig 4: Identifying Engine Control Module Electrical Connector Terminals (ECHO)
G99D52392Courtesy of © TOYOTA, LICENSE AGREEMENT TMS1002