LEMON Manuals: Even more car manuals for everyone: 1960-2025
Home >> Toyota >> 2003 >> RAV4 Base, AWD, Standard >> Repair and Diagnosis (Single Page) >> Engine Performance >> System >> Engine Controls - System & Component Testing - 4-Cylinder >> Computerized Engine Controls >> Fuel Pump Control Circuit >> Camry
April 5, 2026: LEMON Manuals is launched! Read the announcement.

Fuel Pump Control Circuit: Camry

For fuel pump control circuit inspection and wiring diagram, see Fig 1-Fig 6 . Before replacing ECM, check ECM connectors and ground circuits. See ENGINE CONTROL MODULE POWER & GROUND CIRCUITS .

Fig 1: Fuel Pump Control Circuit Description & Diagram (Camry)
G00227178Courtesy of © TOYOTA, LICENSE AGREEMENT TMS1002
Fig 2: Fuel Pump Control Circuit Inspection Using Toyota Hand-Held Tester - Steps 1-4 (Camry)
G00237266Courtesy of © TOYOTA, LICENSE AGREEMENT TMS1002
Fig 3: Fuel Pump Control Circuit Inspection Using Toyota Hand-Held Tester - Step 4 Cont. & Steps 5-6 (Camry)
G00237267Courtesy of © TOYOTA, LICENSE AGREEMENT TMS1002
Fig 4: Fuel Pump Control Circuit Inspection Using OBD II Scan Tool - Steps 1-3 (Camry)
G00237268Courtesy of © TOYOTA, LICENSE AGREEMENT TMS1002
Fig 5: Fuel Pump Control Circuit Inspection Using OBD II Scan Tool - Steps 4-6 (Camry)
G00237269Courtesy of © TOYOTA, LICENSE AGREEMENT TMS1002
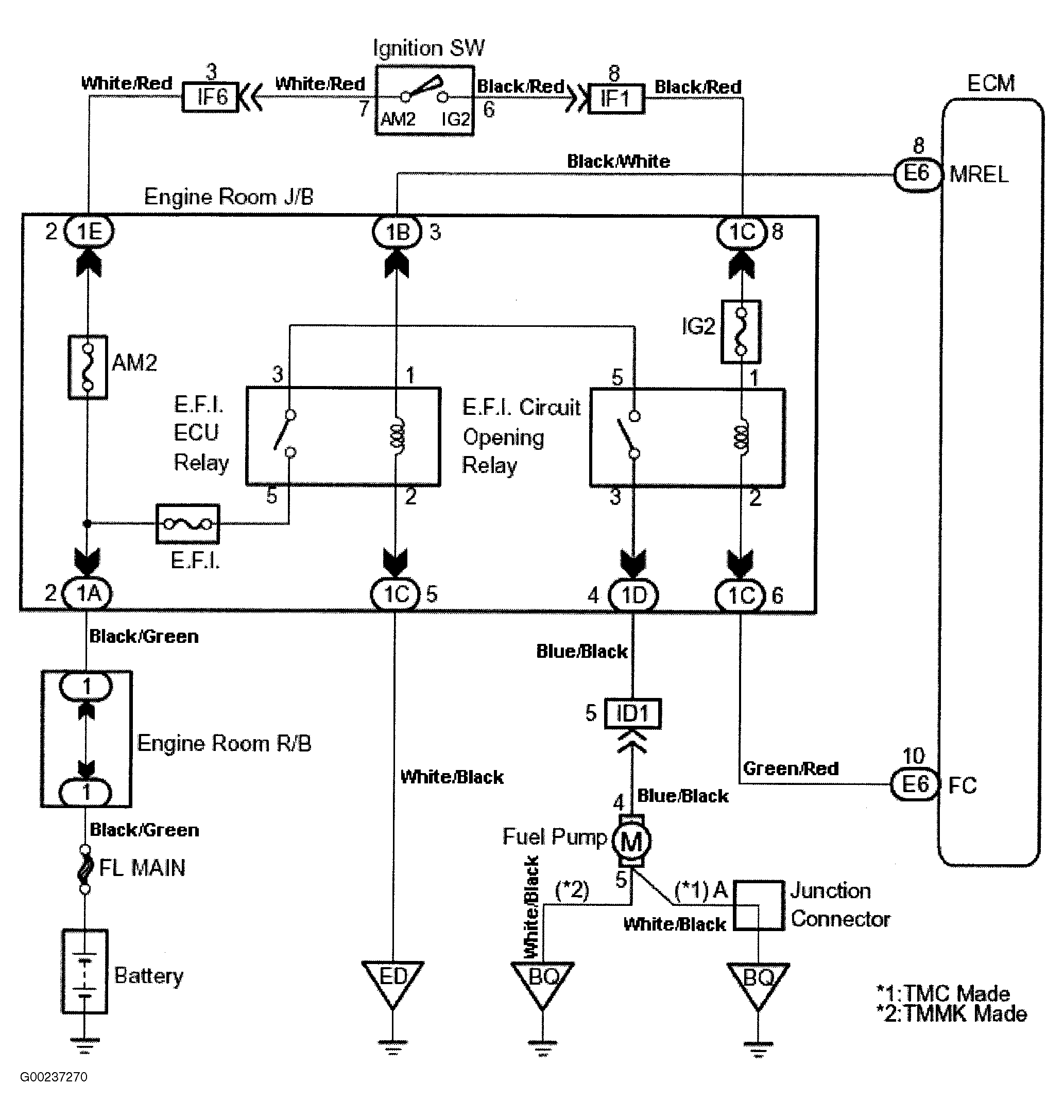
Fig 6: Fuel Pump Control Wiring Diagram (Camry)
G00237270Courtesy of © TOYOTA, LICENSE AGREEMENT TMS1002