LEMON Manuals: Even more car manuals for everyone: 1960-2025
Home >> Toyota >> 2003 >> RAV4 Base, FWD, Standard >> Repair and Diagnosis >> Engine Performance >> System >> Engine Control System Self Diagnostics >> Diagnostic Tests >> DTC P0171: System Too Lean (Bank 1), DTC P0172: System Too Rich (Bank 1), DTC P0174: System Too Lean (Bank 2) Or DTC P0175: System Too Rich (Bank 2) >> Diagnosis & Repair
April 5, 2026: LEMON Manuals is launched! Read the announcement.

Diagnosis & Repair

NOTE: Using Toyota hand-held tester or scan tool, read FREEZE FRAME data. Freeze frame data records engine conditions when malfunction is detected.

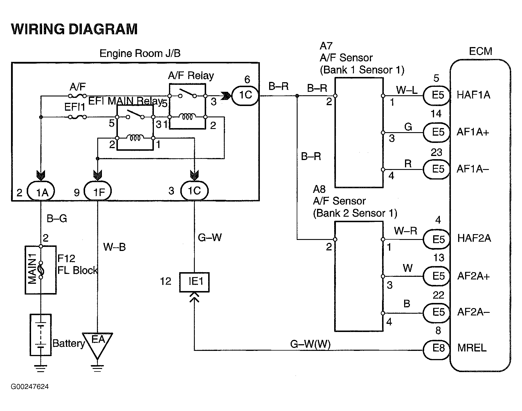
For diagnosis and repair procedure, see Fig 1-Fig 6 . For A/F sensor circuit wiring diagram, see Figure.

When instructed to "Perform Confirmation Driving Pattern", go to TEST DRIVE CONFIRMATION  procedure.

When access to, or replacement of ECM is necessary, Engine Control Module (ECM) is located behind glove box. See Figure. For ECM connector terminal view, see Figure.

For vacuum or EVAP hose routing, see VACUUM DIAGRAMS article. For testing of systems or components, see BASIC DIAGNOSTIC PROCEDURES - 4-CYLINDER article or SYSTEM & COMPONENT TESTING - 4-CYLINDER article. For removal and installation of components, see REMOVAL, OVERHAUL & INSTALLATION - 4-CYLINDER article.

Fig 1: DTCs P0171, P0172, P0174 & P0175 Diagnostic Procedure (Steps 1-3)
G00237035Courtesy of © TOYOTA, LICENSE AGREEMENT TMS1002
Fig 2: DTCs P0171, P0172, P0174 & P0175 Diagnostic Procedure (Steps 4-7)
G00237036Courtesy of © TOYOTA, LICENSE AGREEMENT TMS1002
Fig 3: DTCs P0171, P0172, P0174 & P0175 Diagnostic Procedure (Step 8)
G00247580Courtesy of © TOYOTA, LICENSE AGREEMENT TMS1002
Fig 4: DTCs P0171, P0172, P0174 & P0175 Diagnostic Procedure (Steps 8 Cont.-9)
G00247581Courtesy of © TOYOTA, LICENSE AGREEMENT TMS1002
Fig 5: DTCs P0171, P0172, P0174 & P0175 Diagnostic Procedure (Steps 10-14)
G00247582Courtesy of © TOYOTA, LICENSE AGREEMENT TMS1002
Fig 6: DTCs P0171, P0172, P0174 & P0175 Diagnostic Procedure (Steps 15-18)
G00247583Courtesy of © TOYOTA, LICENSE AGREEMENT TMS1002