LEMON Manuals: Even more car manuals for everyone: 1960-2025
Home >> Toyota >> 2004 >> Highlander Base, 3.3 P, AWD >> Repair and Diagnosis >> Body & Frame >> Windows >> Power Window Control System - Diagnostics >> Driver Power Window Does Not Operate >> Wiring Diagram
April 5, 2026: LEMON Manuals is launched! Read the announcement.

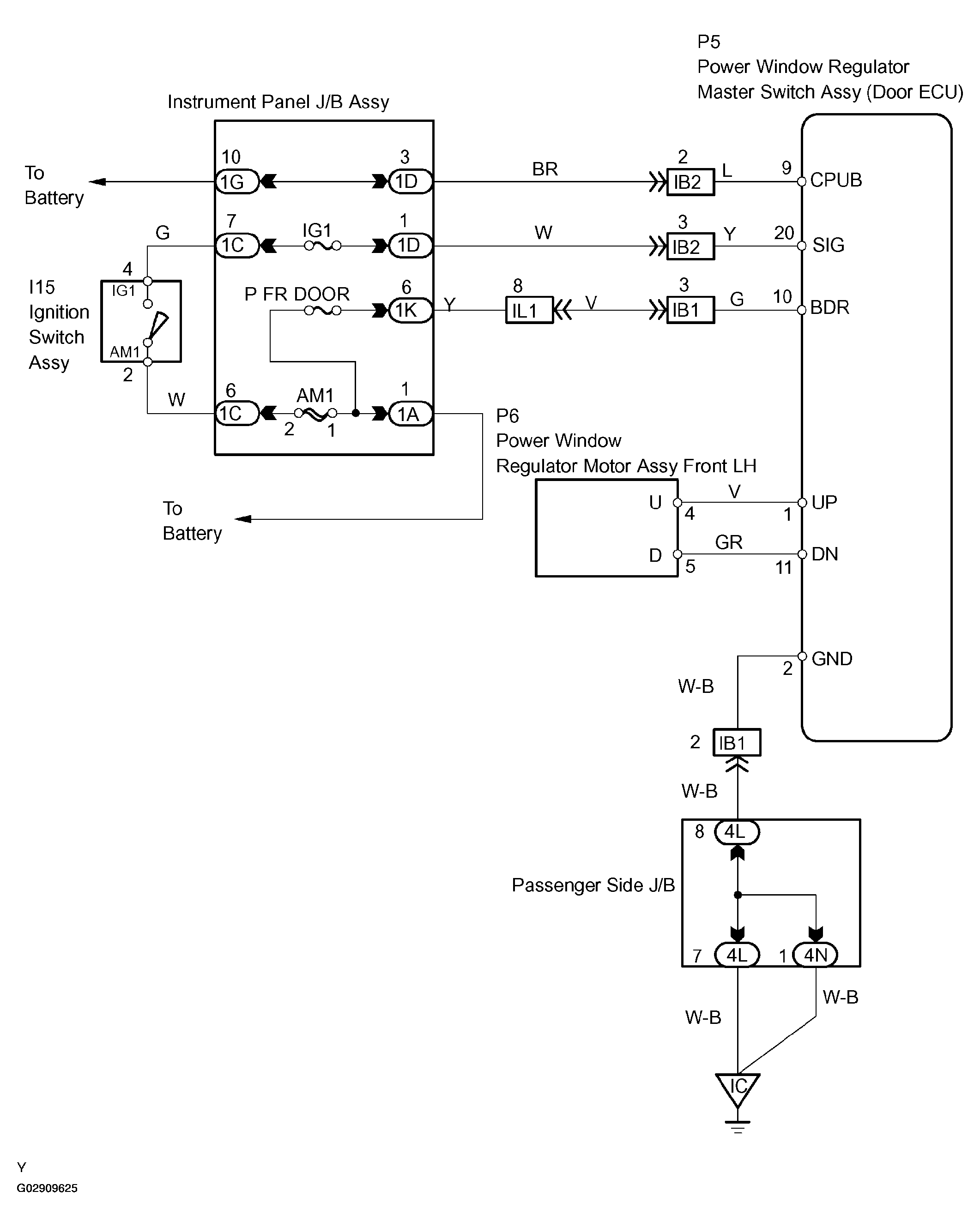
Driver Power Window Does Not Operate: Wiring Diagram

Fig 1: Identifying Power Window Regulator Master Switch Assy (Door ECU) Wiring Diagram
G02909625Courtesy of © TOYOTA, LICENSE AGREEMENT TMS1002