LEMON Manuals: Even more car manuals for everyone: 1960-2025
Home >> Toyota >> 2004 >> Highlander Limited, AWD >> Repair and Diagnosis >> External Pages >> Different car >> Section 893 (Security Control System (With Intelligent Key System)) >> Wiring Diagram >> NVIS >> Wiring Diagram - With Intelligent Key System
April 5, 2026: LEMON Manuals is launched! Read the announcement.

Wiring Diagram - With Intelligent Key System

WARNING: This page is about a different car, the 2013 Nissan Armada. However, it is still accessible from the selected car via links, so may be relevant.
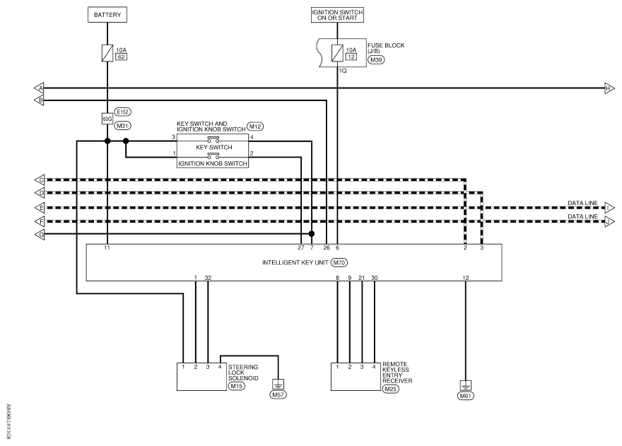
Fig 1: NVIS (With Intelligent Key System) - Wiring Diagram (1 Of 3)
G08693038Courtesy of NISSAN NORTH AMERICA, INC.
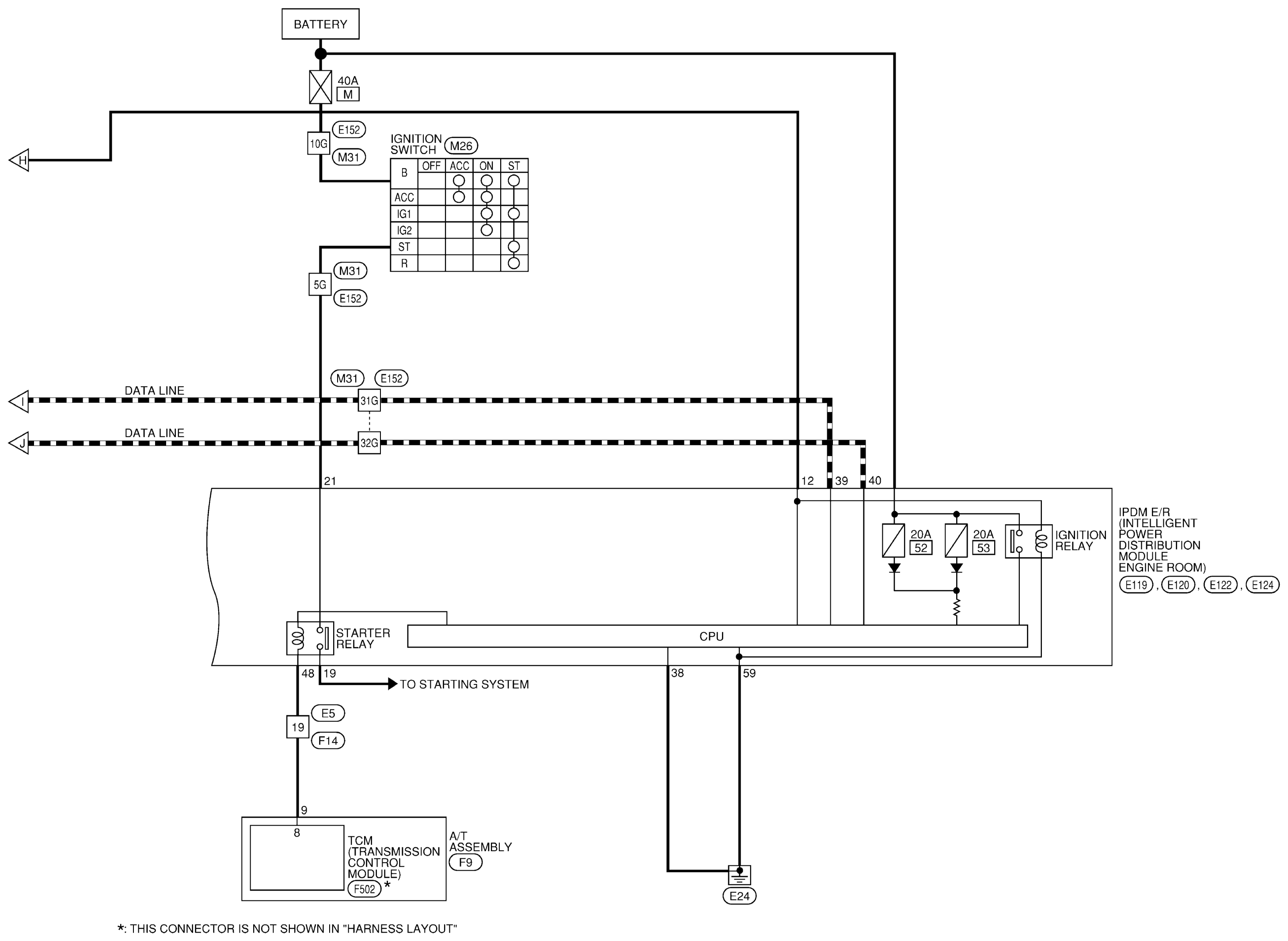
Fig 2: NVIS (With Intelligent Key System) - Wiring Diagram (2 Of 3)
G08693039Courtesy of NISSAN NORTH AMERICA, INC.
Fig 3: NVIS (With Intelligent Key System) - Wiring Diagram (3 Of 3)
G08693040Courtesy of NISSAN NORTH AMERICA, INC.
Fig 4: NVIS Connector End View - With Intelligent Key System (1 Of 6)
G08693041Courtesy of NISSAN NORTH AMERICA, INC.
Fig 5: NVIS Connector End View - With Intelligent Key System (2 Of 6)
G08693042Courtesy of NISSAN NORTH AMERICA, INC.
Fig 6: NVIS Connector End View - With Intelligent Key System (3 Of 6)
G08693043Courtesy of NISSAN NORTH AMERICA, INC.
Fig 7: NVIS Connector End View - With Intelligent Key System (4 Of 6)
G08693044Courtesy of NISSAN NORTH AMERICA, INC.
Fig 8: NVIS Connector End View - With Intelligent Key System (5 Of 6)
G08693045Courtesy of NISSAN NORTH AMERICA, INC.
Fig 9: NVIS Connector End View - With Intelligent Key System (6 Of 6)
G08693046Courtesy of NISSAN NORTH AMERICA, INC.