LEMON Manuals: Even more car manuals for everyone: 1960-2025
Home >> Toyota >> 2004 >> Matrix 2WD L4-1.8L (1ZZ-FE) >> Repair and Diagnosis >> Cruise Control >> Cruise Control Module >> Testing and Inspection >> Component Tests and General Diagnostics
April 5, 2026: LEMON Manuals is launched! Read the announcement.

Component Tests and General Diagnostics

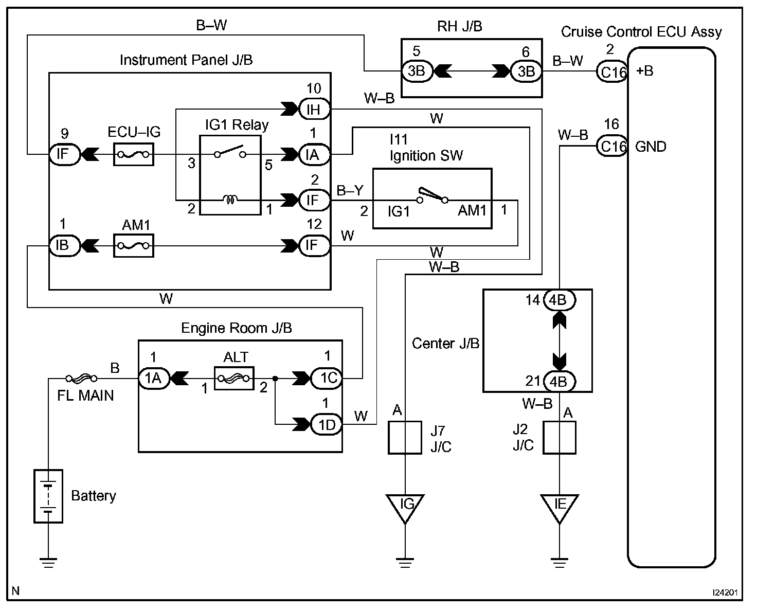
CIRCUIT DESCRIPTION

The cruise control ECU assy power source supplies power to the actuator and sensors, etc., when terminal GND and the case of the cruise control ECU assy are grounded.

Wiring Diagram:






Step 1 - 2:




Step 3:




INSPECTION PROCEDURE