LEMON Manuals: Even more car manuals for everyone: 1960-2025
Home >> Toyota >> 2004 >> Matrix Base, 4WD >> Repair and Diagnosis >> External Pages >> Different car >> Section 212 (Anti-Lock Brake System) >> System Tests >> Test D: Brake Warning Buzzer Circuit >> Testing Procedures
April 5, 2026: LEMON Manuals is launched! Read the announcement.

Testing Procedures

WARNING: This page is about a different car, the 2003 Toyota Prius, 2002 Toyota Prius, and 2001 Toyota Prius. However, it is still accessible from the selected car via links, so may be relevant.

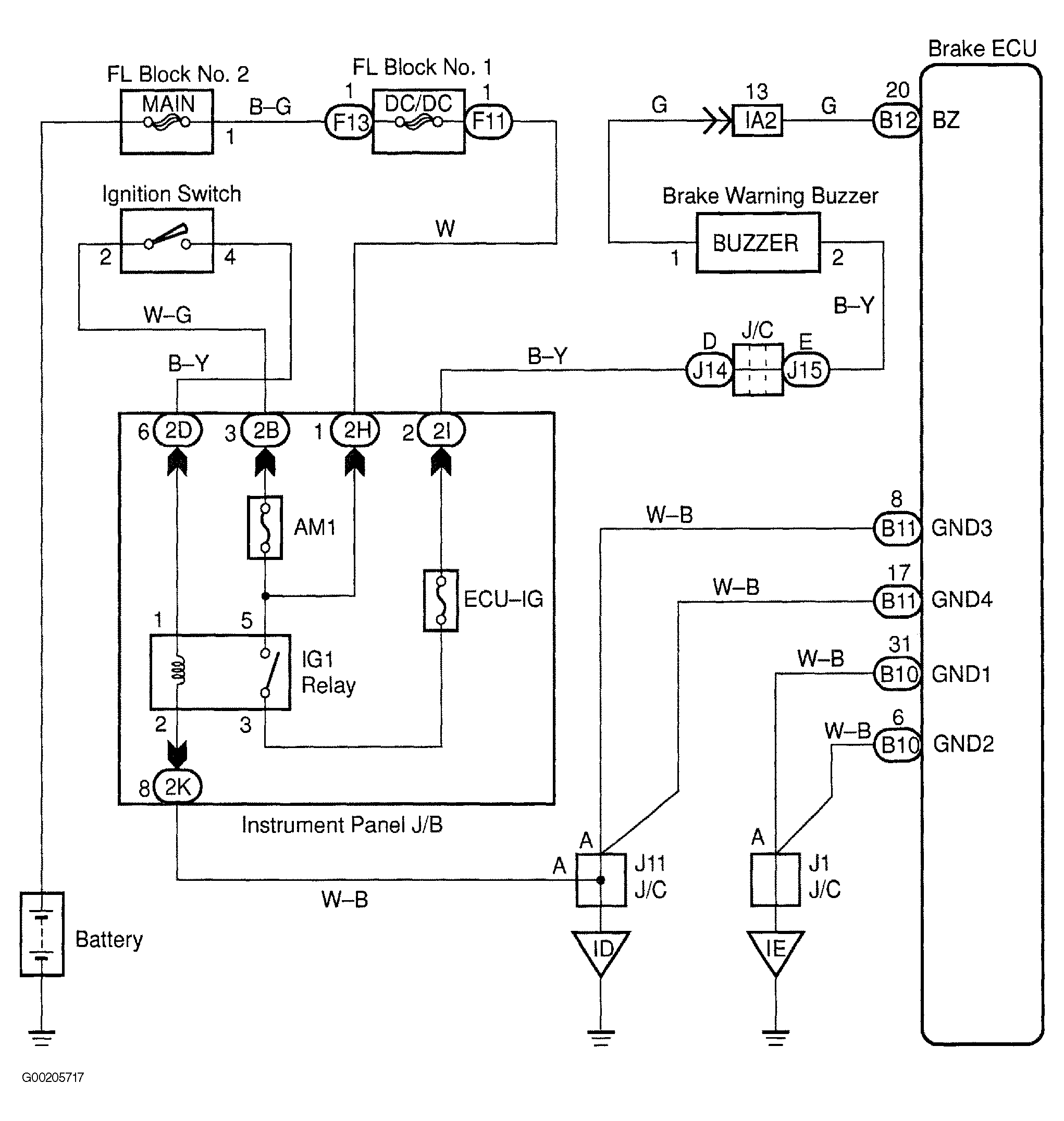
For wiring diagram, see Fig 1. For testing procedures, see Fig 2.

Fig 1: Brake Warning Buzzer Circuit
G00205717Courtesy of © TOYOTA, LICENSE AGREEMENT TMS1002
Fig 2: Brake Warning Buzzer circuit Testing Procedure
G00205718Courtesy of © TOYOTA, LICENSE AGREEMENT TMS1002