LEMON Manuals: Even more car manuals for everyone: 1960-2025
Home >> Toyota >> 2004 >> Matrix Base, 4WD >> Repair and Diagnosis >> External Pages >> Different car >> Section 701 (Wireless Door Lock Control System - Diagnostics) >> Diagnostic Trouble Code Chart >> Only Wireless Control Function Is Inoperative >> Wiring Diagram
April 5, 2026: LEMON Manuals is launched! Read the announcement.

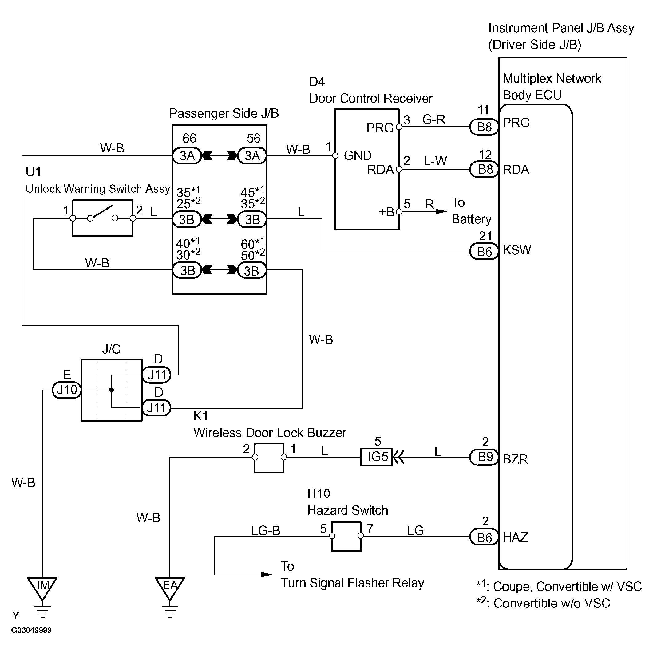
Only Wireless Control Function Is Inoperative: Wiring Diagram

WARNING: This page is about a different car, the 2004 Toyota Camry Solara. However, it is still accessible from the selected car via links, so may be relevant.
Fig 1: Only Wireless Control Function Is Inoperative Wiring Diagram
G03049999Courtesy of © TOYOTA, LICENSE AGREEMENT TMS1002