LEMON Manuals: Even more car manuals for everyone: 1960-2025
Home >> Toyota >> 2004 >> Matrix Base, FWD, Automatic >> Repair and Diagnosis (Single Page) >> Brakes >> Traction Control >> Abs With EBD System - Diagnostics >> DTC C1249/49: Open Circuit In Stop Light Switch Circuit >> Wiring Diagram
April 5, 2026: LEMON Manuals is launched! Read the announcement.

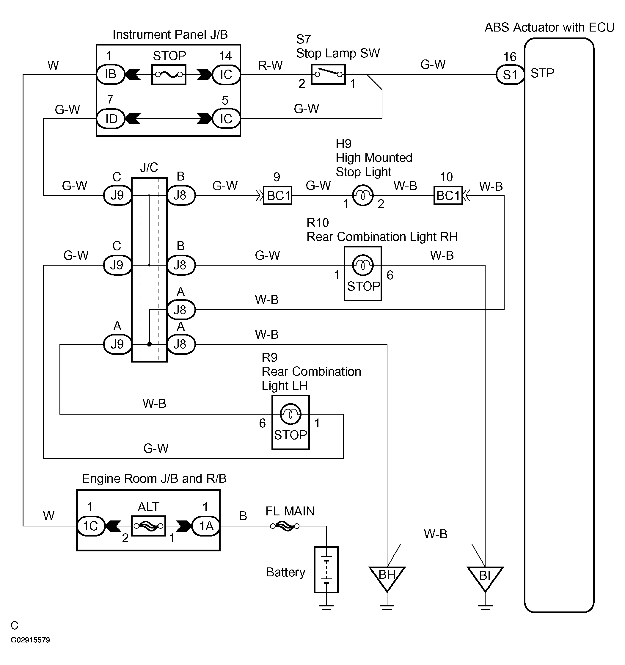
DTC C1249/49: Open Circuit In Stop Light Switch Circuit: Wiring Diagram

Fig 1: Wiring Diagram - Instrument Panel S/B
G02915579Courtesy of © TOYOTA, LICENSE AGREEMENT TMS1002