LEMON Manuals: Even more car manuals for everyone: 1960-2025
Home >> Toyota >> 2004 >> Matrix Base, FWD, Automatic >> Repair and Diagnosis >> External Pages >> Different car >> Section 110 (Engine Controls - Self-Diagnostics) >> Diagnostic Tests >> DTC P0230: Fuel Pump Primary Circuit >> Circuit Description
April 5, 2026: LEMON Manuals is launched! Read the announcement.

Circuit Description

WARNING: This page is about a different car, the 2003 Lexus LX 470. However, it is still accessible from the selected car via links, so may be relevant.

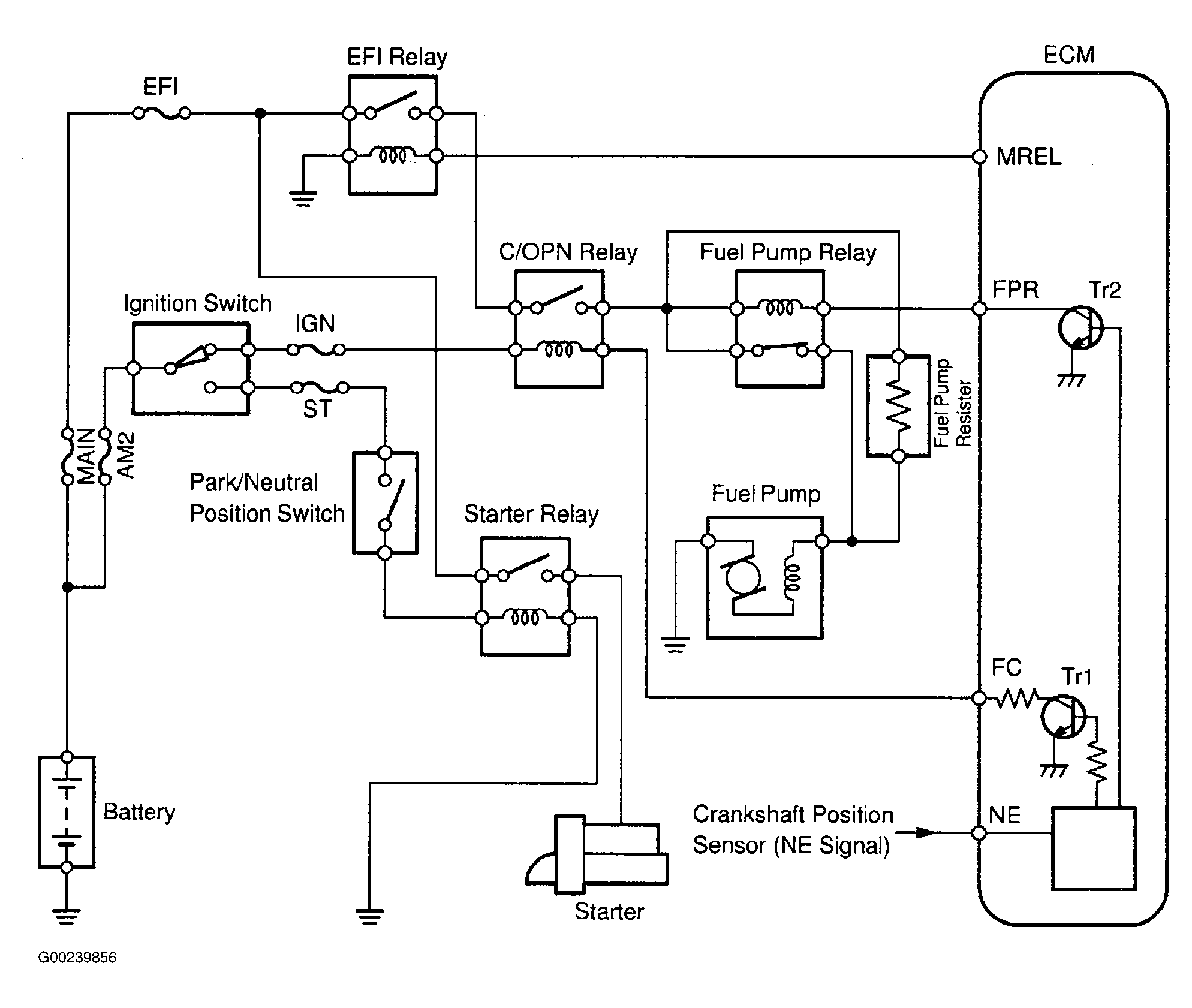
When engine is cranked, current flows from terminal ST of the ignition switch to the starter relay coil and also current flows to terminal STA of the ECM (STA signal). When the STA signal and NE signal are input to ECM, Tr1 is turned ON, current flows to coil of the circuit opening relay, relay switches on and power is supplied to the fuel pump and the fuel pump operates. While the NE signal is generated (engine running), the ECM keeps Tr1 ON (circuit opening relay ON) and the fuel pump also keeps operating.

The fuel pump speed is controlled at 2 levels (high speed or low speed) by the condition of the engine (starting, light load, heavy load). When the engine starts (STA ON), Tr2 in the ECM is OFF, so the fuel pump relay closes and battery voltage is applied directly to the fuel pump. Fuel pump operates at high speed. After the engine starts during idling or light loads, since Tr2 goes ON, power is supplied to the fuel pump via the fuel pump resistor. Fuel pump operates at low speed. See Fig 1. DTC P0230 is caused by open or short in fuel pump relay circuit. Possible causes are:

Fig 1: Identifying Fuel Pump Primary Circuits
G00239856Courtesy of © TOYOTA, LICENSE AGREEMENT TMS1002