LEMON Manuals: Even more car manuals for everyone: 1960-2025
Home >> Toyota >> 2004 >> Matrix Base, FWD, Automatic >> Repair and Diagnosis >> External Pages >> Different car >> Section 137 (Engine Control System Self Diagnostics (2UZ-FE)) >> Diagnostic Tests >> DTC P0335: Crankshaft Position Sensor A Circuit Or DTC P0339: Crankshaft Position Sensor A Circuit Intermittent >> Diagnosis & Repair
April 5, 2026: LEMON Manuals is launched! Read the announcement.

Diagnosis & Repair

WARNING: This page is about a different car, the 2003 Toyota 4Runner. However, it is still accessible from the selected car via links, so may be relevant.
  1. Check resistance of crankshaft position sensor. See CRANKSHAFT POSITION SENSOR under IGNITION SYSTEMS in BASIC DIAGNOSTIC PROCEDURES - V6 & V8 article. Crankshaft position sensor is located at front of engine, just above crankshaft pulley. See Fig 4. If crankshaft position sensor is okay, go to next step. If crankshaft position sensor is defective, replace crankshaft position sensor. See CRANKSHAFT POSITION SENSOR under IGNITION SYSTEMS in REMOVAL, OVERHAUL & INSTALLATION - V6 & V8 article.
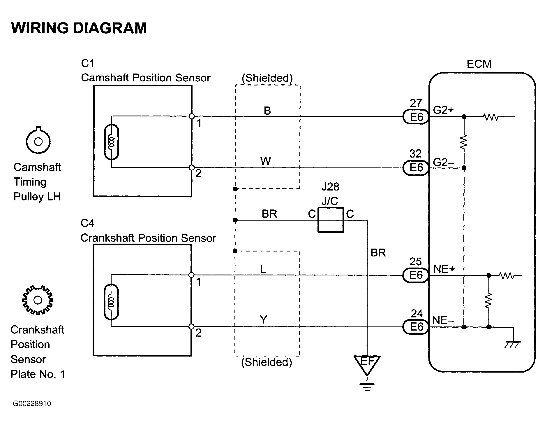
  2. Remove glove box to gain access to ECM connectors with ECM attached. See Figure. Check continuity between crankshaft position sensor 2-pin connector terminal No. 1 and ECM 32-pin connector E6 terminal No. 25 (NE+) (Blue wire). See Figure, Fig 1 & Fig 2 . Then, check continuity between crankshaft position sensor 2-pin connector terminal No. 2 and ECM 32-pin connector E6 terminals No. 24 (NE-) (Yellow wire). Continuity should exist. Check that continuity does not exist between ground and either wire. If continuity is as specified, go to next step. If continuity is not as specified, repair or replace wires and/or connectors as necessary.
  3. Check the installation of crankshaft position sensor, tighten if necessary. If the installation is Ok, go to next step.
  4. Remove crankshaft position sensor. See CRANKSHAFT POSITION SENSOR under IGNITION SYSTEMS in REMOVAL, OVERHAUL & INSTALLATION - V6 & V8 article. Remove and inspect crankshaft position sensor plate No. 1 teeth for damage. If crankshaft position sensor or signal plate is damaged, replace components as necessary. If crankshaft position sensor and signal plate are okay, replace ECM.
Fig 1: Wiring Diagram For Camshaft & Crankshaft Position Sensors
G00228910Courtesy of © TOYOTA, LICENSE AGREEMENT TMS1002
Fig 2: Identifying Crankshaft Position Sensor Connector Terminals
G00228911Courtesy of © TOYOTA, LICENSE AGREEMENT TMS1002
Fig 3: Identifying Crankshaft Position Sensor & Camshaft Position Sensor Waveform Patterns
G00025368Courtesy of © TOYOTA, LICENSE AGREEMENT TMS1002
Fig 4: Locating Crankshaft Position Sensor
G96H10709Courtesy of © TOYOTA, LICENSE AGREEMENT TMS1002