LEMON Manuals: Even more car manuals for everyone: 1960-2025
Home >> Toyota >> 2004 >> Matrix Base, FWD, Automatic >> Repair and Diagnosis >> External Pages >> Different car >> Section 211 (Anti-Lock Brake System) >> Diagnostic Tests >> DTC C1241/ 41: IG Power Source Circuit >> Diagnostic Procedure
April 5, 2026: LEMON Manuals is launched! Read the announcement.

Diagnostic Procedure

WARNING: This page is about a different car, the 2003 Toyota Prius, 2002 Toyota Prius, and 2001 Toyota Prius. However, it is still accessible from the selected car via links, so may be relevant.

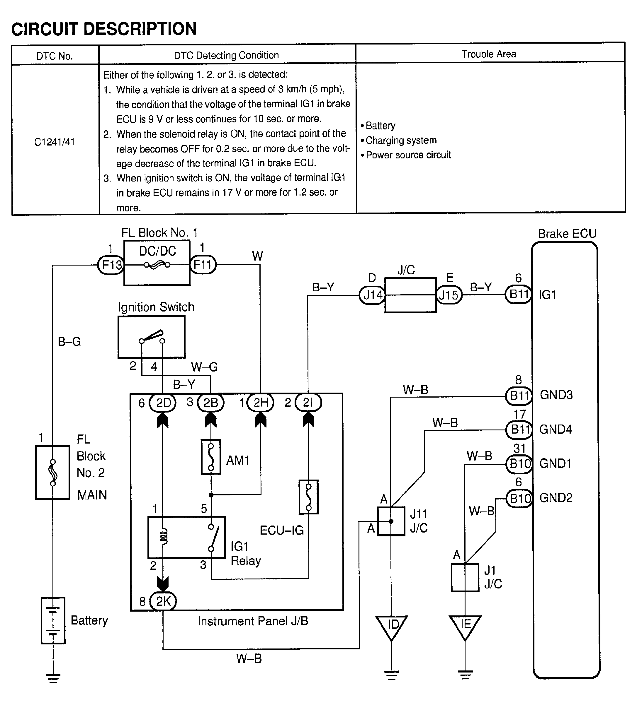
For wiring diagram, see Fig 1. For testing procedures, see Fig 2 and Fig 3 .

Fig 1: DTC C1241/ 41 Detecting Condition Table & Wiring Diagram
G00203193Courtesy of © TOYOTA, LICENSE AGREEMENT TMS1002
Fig 2: DTC C1241/ 41 Testing Procedures (1 Of 2)
G00203194Courtesy of © TOYOTA, LICENSE AGREEMENT TMS1002
Fig 3: DTC C1241/ 41 Testing Procedures (2 Of 2)
G00203195Courtesy of © TOYOTA, LICENSE AGREEMENT TMS1002