LEMON Manuals: Even more car manuals for everyone: 1960-2025
Home >> Toyota >> 2004 >> Matrix Base, FWD, Automatic >> Repair and Diagnosis >> External Pages >> Different car >> Section 211 (Anti-Lock Brake System) >> Diagnostic Tests >> DTC C1249/ 49: Stop Light Switch Circuit >> Diagnostic Procedure
April 5, 2026: LEMON Manuals is launched! Read the announcement.

Diagnostic Procedure

WARNING: This page is about a different car, the 2003 Toyota Prius, 2002 Toyota Prius, and 2001 Toyota Prius. However, it is still accessible from the selected car via links, so may be relevant.

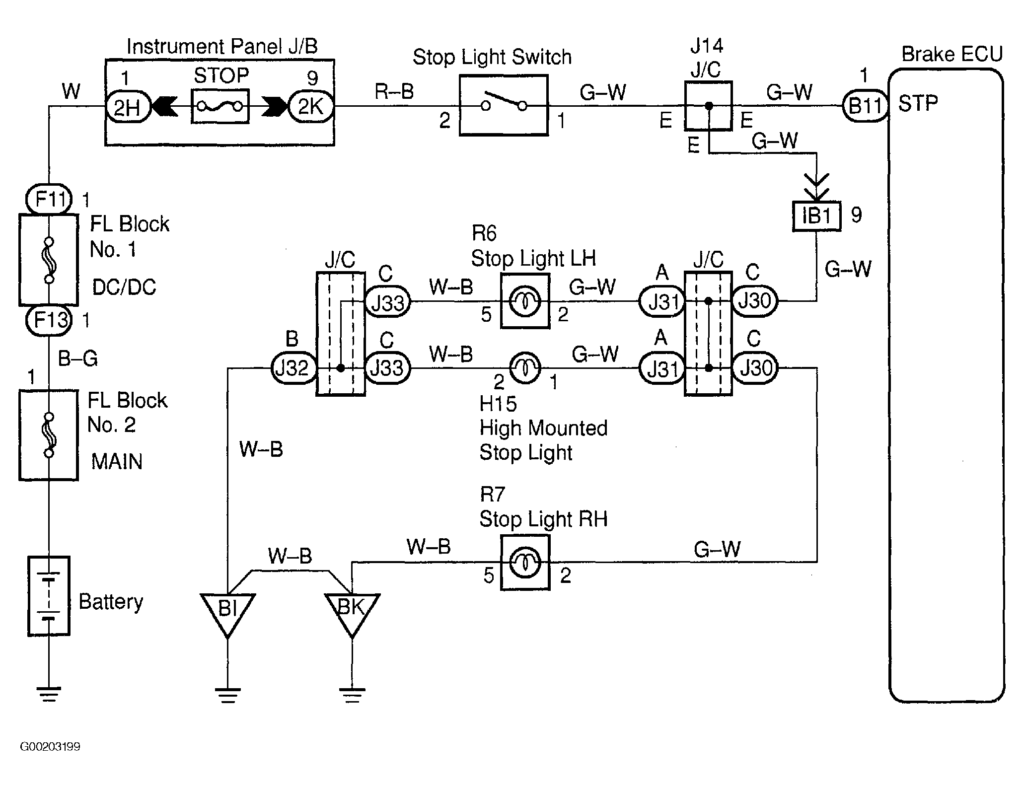
For wiring diagram, see Fig 1. For testing procedures, see Fig 2.

Fig 1: DTC C1249/ 49 Wiring Diagram
G00203199Courtesy of © TOYOTA, LICENSE AGREEMENT TMS1002
Fig 2: DTC C 1249/ 49 Testing Procedures
G00203200Courtesy of © TOYOTA, LICENSE AGREEMENT TMS1002