LEMON Manuals: Even more car manuals for everyone: 1960-2025
Home >> Toyota >> 2004 >> Matrix Base, FWD, Automatic >> Repair and Diagnosis >> External Pages >> Different car >> Section 471 (Engine Controls - Diagnostics) >> Circuit Inspection >> DTC P0100: Mass or Volume Air Flow Circuit Malfunction, DTC P0102: Mass or Volume Air Flow Circuit Low Input, DTC P0103: Mass or Volume Air Flow Circuit High Input >> Wiring Diagram
April 5, 2026: LEMON Manuals is launched! Read the announcement.

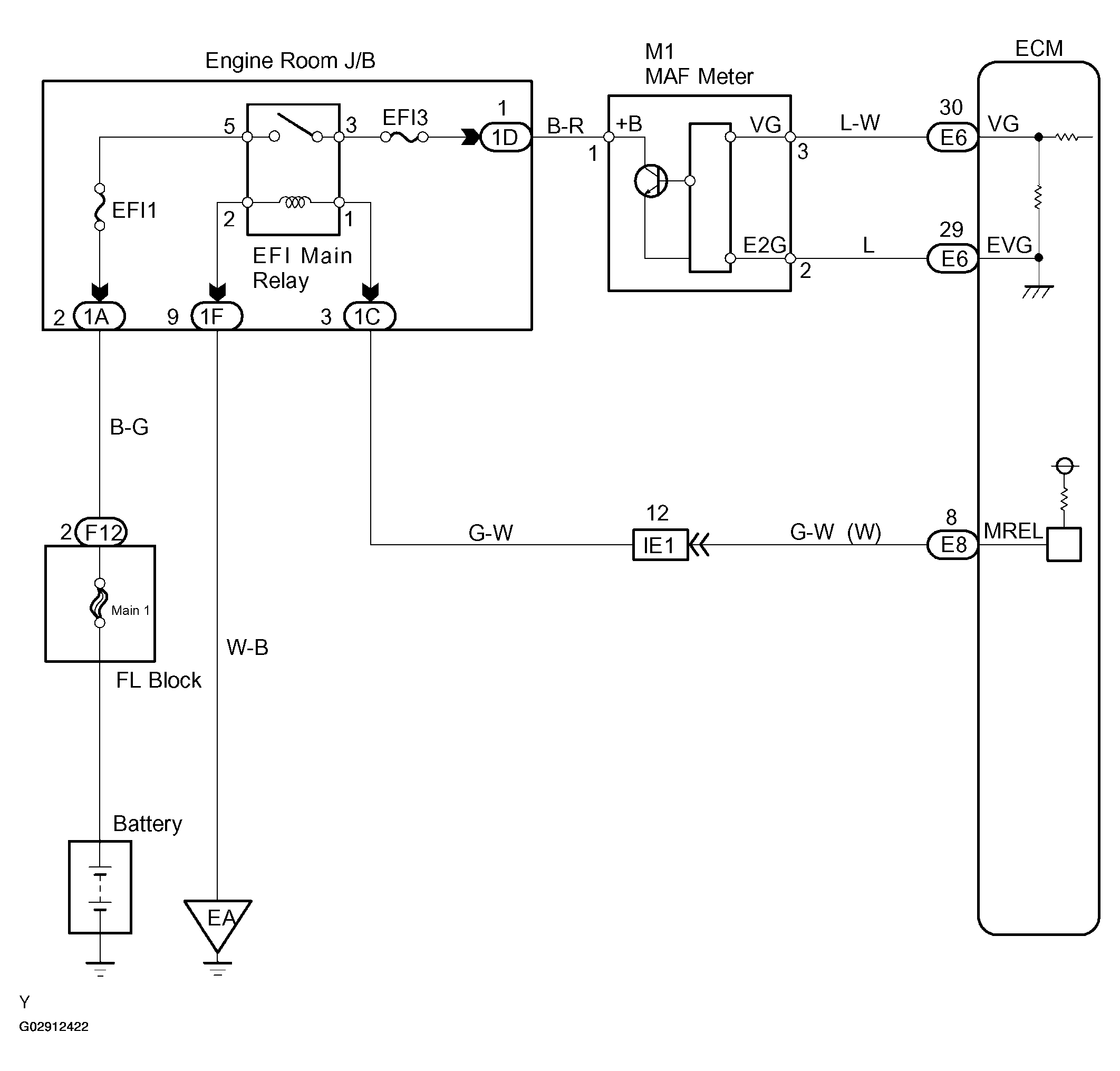
DTC P0100: Mass or Volume Air Flow Circuit Malfunction, DTC P0102: Mass or Volume Air Flow Circuit Low Input, DTC P0103: Mass or Volume Air Flow Circuit High Input: Wiring Diagram

WARNING: This page is about a different car, the 2004 Toyota RAV4. However, it is still accessible from the selected car via links, so may be relevant.
Fig 1: Mass Air Flow Wiring Diagram
G02912422Courtesy of © TOYOTA, LICENSE AGREEMENT TMS1002