LEMON Manuals: Even more car manuals for everyone: 1960-2025
Home >> Toyota >> 2004 >> Matrix Base, FWD, Automatic >> Repair and Diagnosis >> External Pages >> Different car >> Section 775 (Combination Meter System - Diagnosis) >> How To Proceed With Troubleshooting
April 5, 2026: LEMON Manuals is launched! Read the announcement.

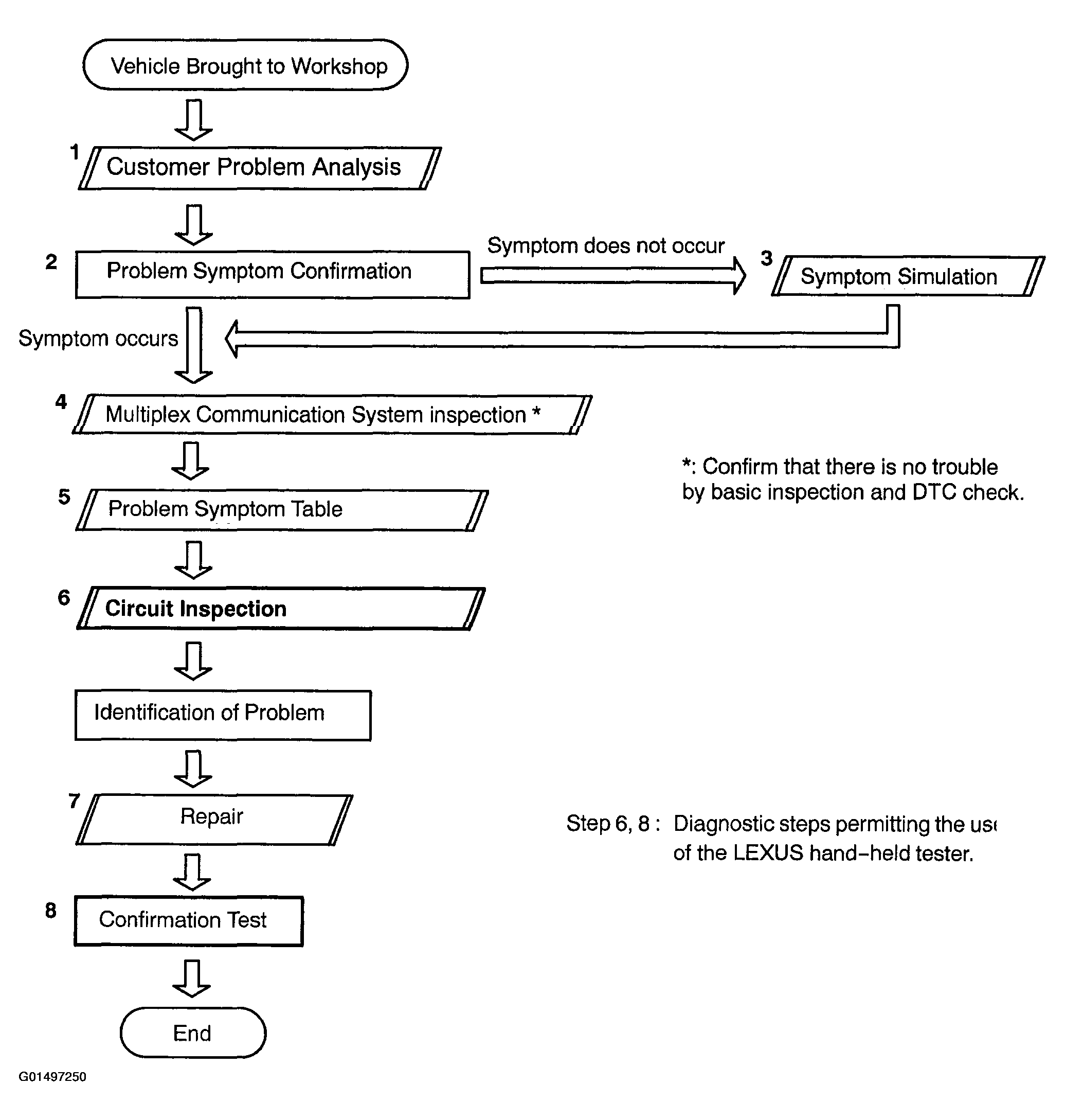
How To Proceed With Troubleshooting

WARNING: This page is about a different car, the 2004 Lexus IS 300. However, it is still accessible from the selected car via links, so may be relevant.

HINT:

The ECU of this system is connected to the multiplex communication system, Therefore, before starting troubleshooting, make sure to check that there is no trouble in the multiplex communication system.

Fig 1: Troubleshooting (Multiplex Communication System)
G01497250Courtesy of © TOYOTA, LICENSE AGREEMENT TMS1002