LEMON Manuals: Even more car manuals for everyone: 1960-2025
Home >> Toyota >> 2004 >> Matrix Base, FWD, Automatic >> Repair and Diagnosis >> External Pages >> Different car >> Section 776 (Body Control System - Diagnosis) >> How To Proceed With Troubleshooting
April 5, 2026: LEMON Manuals is launched! Read the announcement.

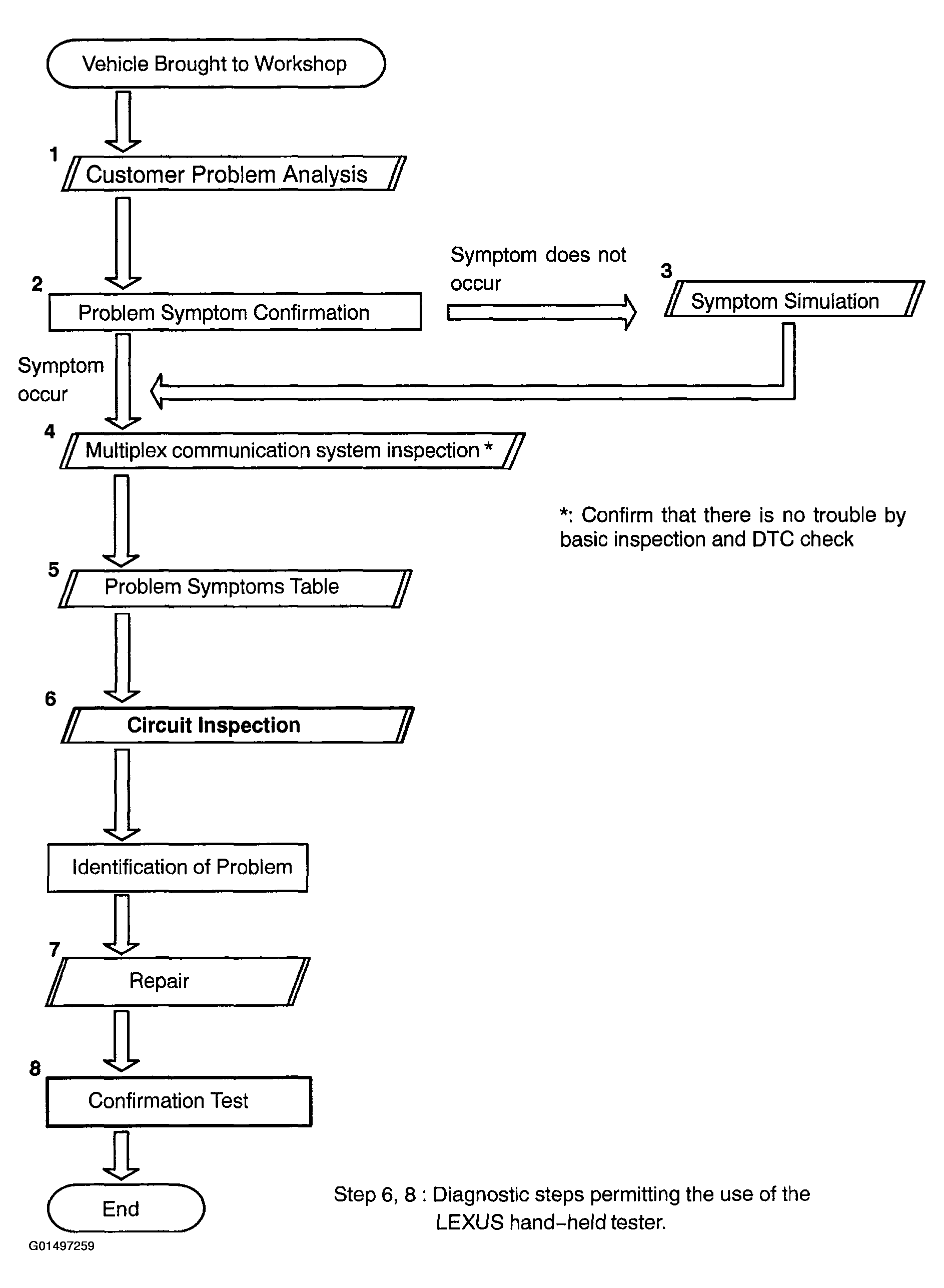
How To Proceed With Troubleshooting

WARNING: This page is about a different car, the 2004 Lexus IS 300. However, it is still accessible from the selected car via links, so may be relevant.

HINT:

This ECU is connected to the multiplex communication system. Therefore, be sure to check that there is no troubles in the multiplex communication system before performing the trouble shooting.

Fig 1: Flow Chart Body Control System Troubleshooting
G01497259Courtesy of © TOYOTA, LICENSE AGREEMENT TMS1002