LEMON Manuals: Even more car manuals for everyone: 1960-2025
Home >> Toyota >> 2004 >> Matrix Base, FWD, Standard >> Repair and Diagnosis >> External Pages >> Different car >> Section 452 (Air Conditioning System - Diagnostics) >> How To Proceed With Troubleshooting
April 5, 2026: LEMON Manuals is launched! Read the announcement.

How To Proceed With Troubleshooting

WARNING: This page is about a different car, the 2002 Toyota Prius. However, it is still accessible from the selected car via links, so may be relevant.

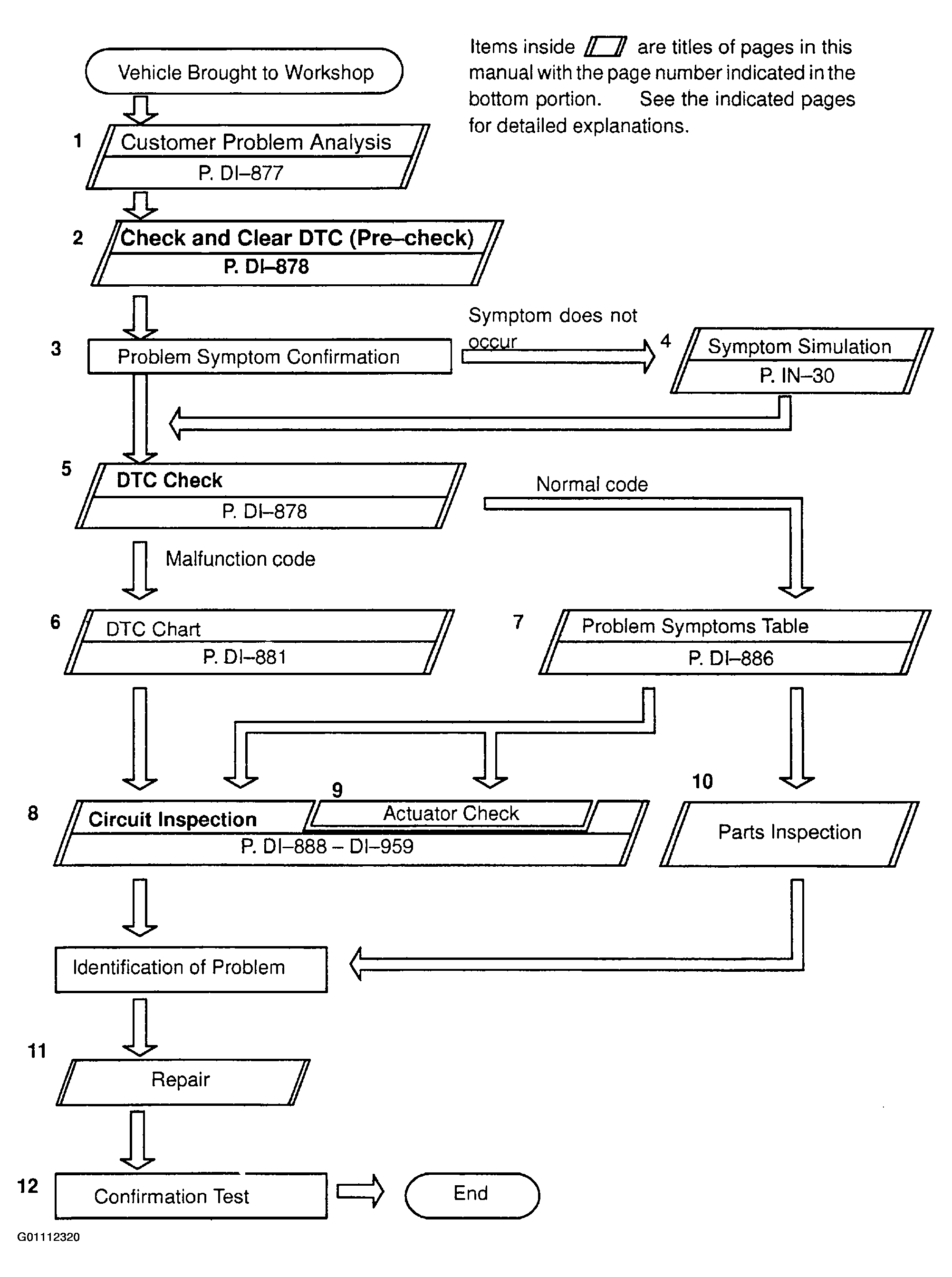
Perform troubleshooting in accordance with the procedure in Fig 1.

Fig 1: Troubleshooting Flowchart
G01112320Courtesy of © TOYOTA, LICENSE AGREEMENT TMS1002