LEMON Manuals: Even more car manuals for everyone: 1960-2025
Home >> Toyota >> 2004 >> Matrix Base, FWD, Standard >> Repair and Diagnosis >> External Pages >> Different car >> Section 625 (Audio & Visual System - Diagnostics) >> Pressing Power Switch Does Not Start System >> Wiring Diagram
April 5, 2026: LEMON Manuals is launched! Read the announcement.

Pressing Power Switch Does Not Start System: Wiring Diagram

WARNING: This page is about a different car, the 2004 Toyota Camry. However, it is still accessible from the selected car via links, so may be relevant.
Fig 1: Pressing Power Switch Does Not Start System Wiring Diagram
G02894886Courtesy of © TOYOTA, LICENSE AGREEMENT TMS1002
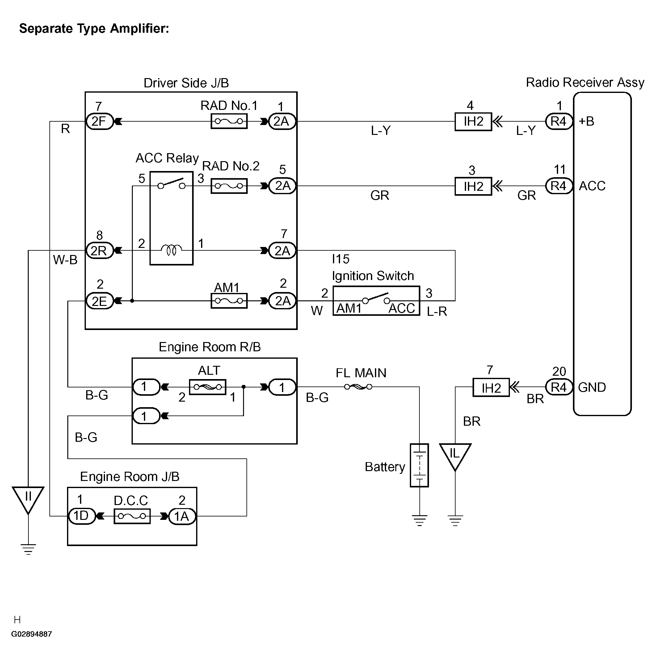
Fig 2: Pressing Power Switch Does Not Start System Wiring Diagram - Separate Type Amplifier
G02894887Courtesy of © TOYOTA, LICENSE AGREEMENT TMS1002