LEMON Manuals: Even more car manuals for everyone: 1960-2025
Home >> Toyota >> 2004 >> Matrix Base, FWD, Standard >> Repair and Diagnosis >> External Pages >> Different car >> Section 694 (Audio System - Diagnostics) >> Power Source Circuit (Radio Receiver ASSY) >> Wiring Diagram
April 5, 2026: LEMON Manuals is launched! Read the announcement.

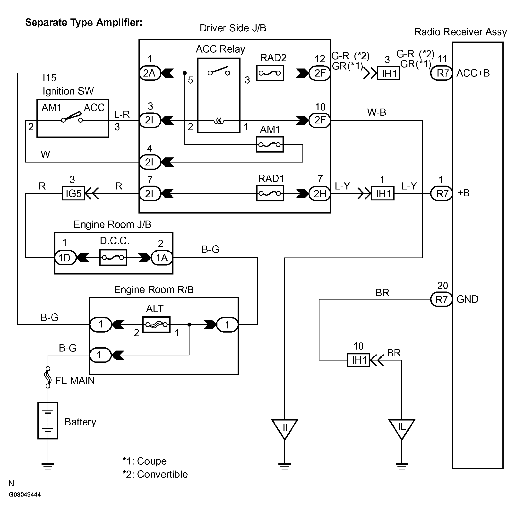
Power Source Circuit (Radio Receiver ASSY): Wiring Diagram

WARNING: This page is about a different car, the 2004 Toyota Camry Solara. However, it is still accessible from the selected car via links, so may be relevant.
Fig 1: Power Source (Radio Receiver Assy - Separate Type Amplifier) Wiring Diagram
G03049444Courtesy of © TOYOTA, LICENSE AGREEMENT TMS1002
Fig 2: Power Source (Radio Receiver Assy - Built In Type Amplifier) Wiring Diagram
G03049445Courtesy of © TOYOTA, LICENSE AGREEMENT TMS1002