LEMON Manuals: Even more car manuals for everyone: 1960-2025
Home >> Toyota >> 2004 >> Matrix Base, FWD, Standard >> Repair and Diagnosis >> External Pages >> Different car >> Section 703 (Cruise Control System - Diagnostics) >> Diagnostic Trouble Code Chart >> DLC3 Circuit >> Wiring Diagram
April 5, 2026: LEMON Manuals is launched! Read the announcement.

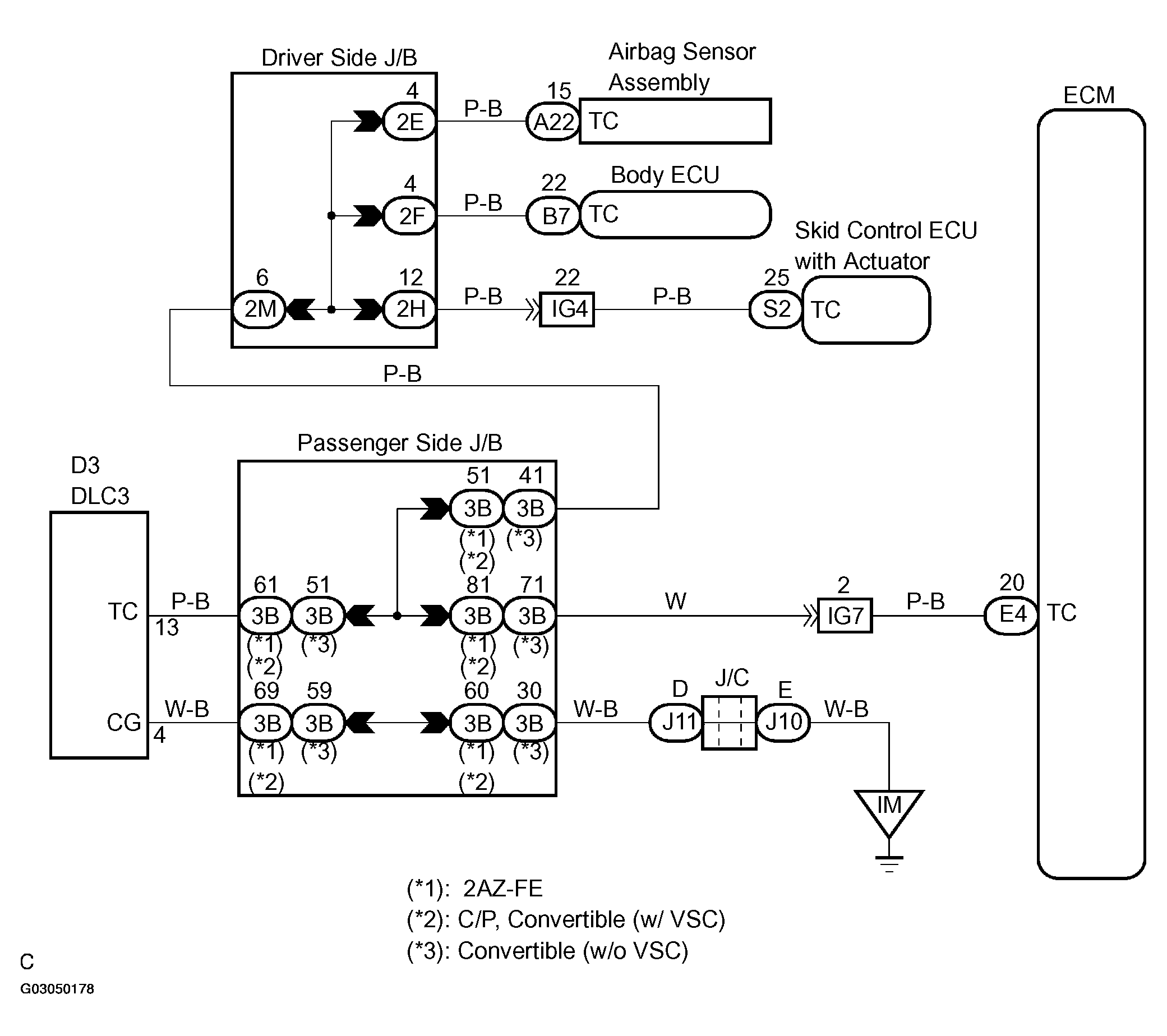
DLC3 Circuit: Wiring Diagram

WARNING: This page is about a different car, the 2004 Toyota Camry Solara. However, it is still accessible from the selected car via links, so may be relevant.
Fig 1: DLC3 Wiring Diagram
G03050178Courtesy of © TOYOTA, LICENSE AGREEMENT TMS1002

HINT:

When a particular warning light blinks continuously, a ground short in the wiring of terminal TC of the DLC3 or an internal ground short in the relevant ECU is suspected.