LEMON Manuals: Even more car manuals for everyone: 1960-2025
Home >> Toyota >> 2004 >> Matrix Base, FWD, Standard >> Repair and Diagnosis >> External Pages >> Different car >> Section 778 (LEXUS Navigation System - Diagnosis) >> How To Proceed With Troubleshooting
April 5, 2026: LEMON Manuals is launched! Read the announcement.

How To Proceed With Troubleshooting

WARNING: This page is about a different car, the 2004 Lexus IS 300. However, it is still accessible from the selected car via links, so may be relevant.

HINT:

The ECU of this system is connected to the multiplex communications system. Therefore, before starting troubleshooting, make sure to check there is no trouble in the multiplex communications system.

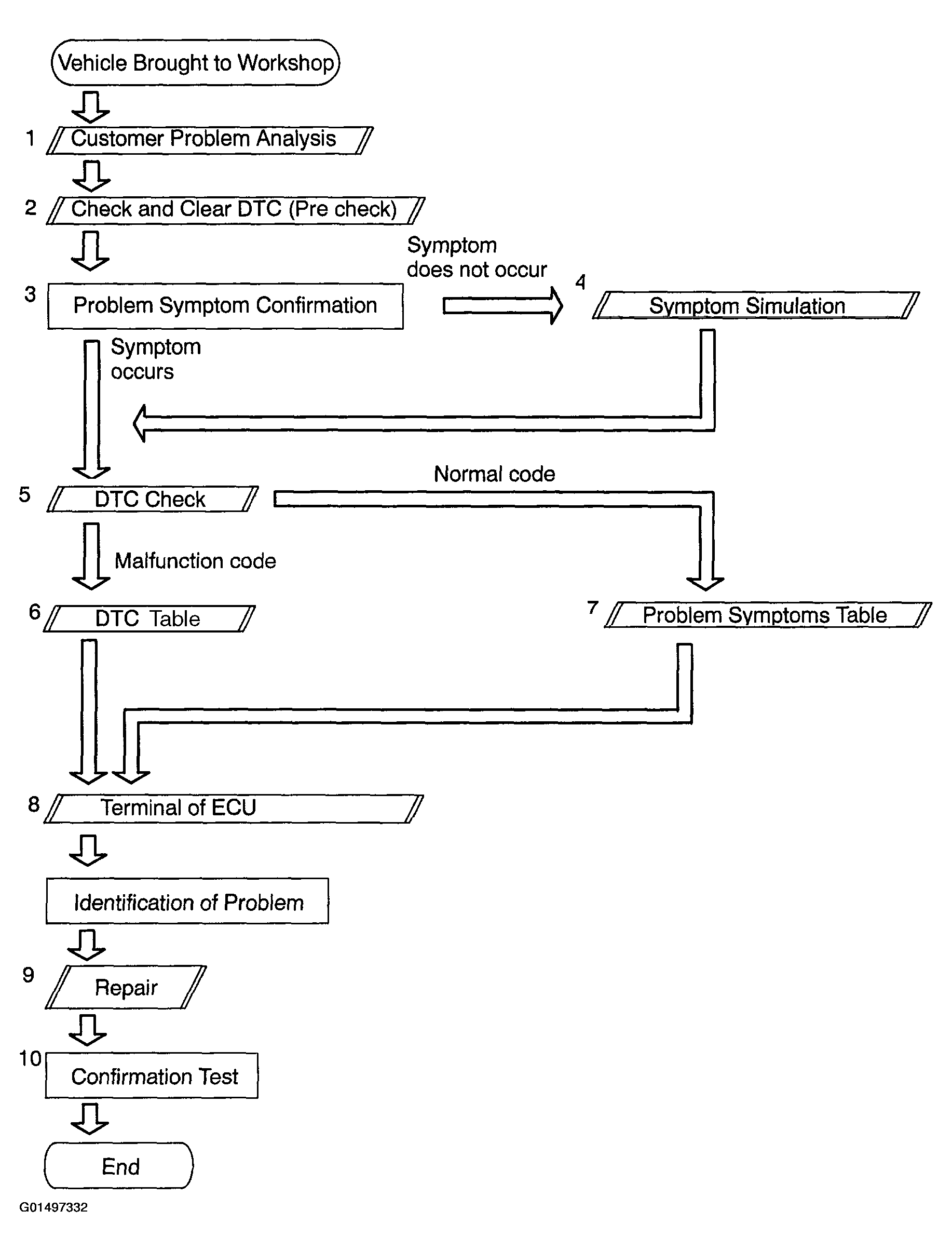
Fig 1: Troubleshooting Flow Chart
G01497332Courtesy of © TOYOTA, LICENSE AGREEMENT TMS1002