LEMON Manuals: Even more car manuals for everyone: 1960-2025
Home >> Toyota >> 2004 >> Prius >> Repair and Diagnosis (Single Page) >> Engine Performance >> System >> Engine Control System (SFI) - Diagnosis >> DTC P1120: Coolant Flow Control Valve Position Sensor Circuit, DTC P1122: Coolant Flow Control Valve Position Sensor Circuit Low, DTC P1123: Coolant Flow Control Valve Position Sensor Circuit High >> Wiring Diagram
April 5, 2026: LEMON Manuals is launched! Read the announcement.

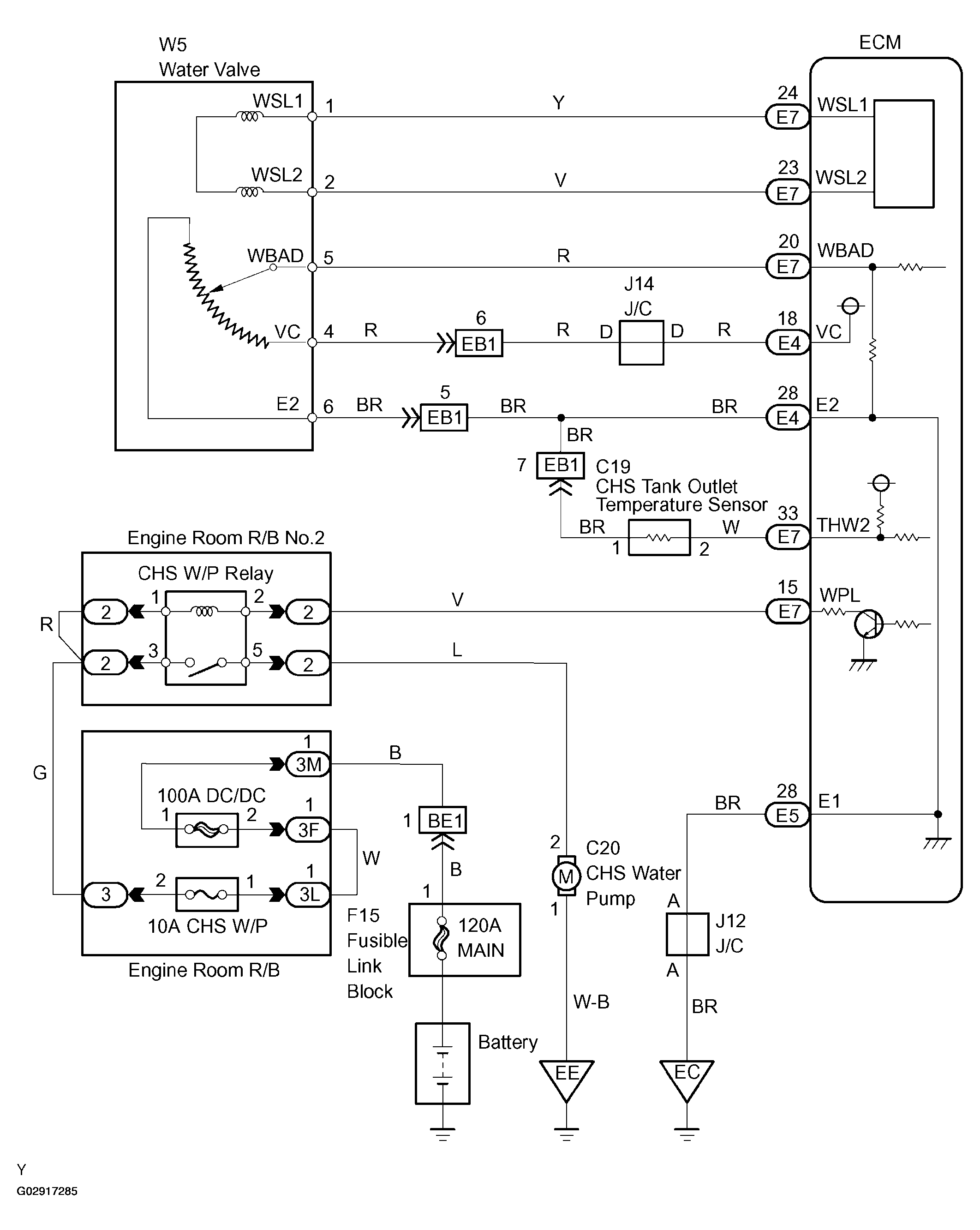
DTC P1120: Coolant Flow Control Valve Position Sensor Circuit, DTC P1122: Coolant Flow Control Valve Position Sensor Circuit Low, DTC P1123: Coolant Flow Control Valve Position Sensor Circuit High: Wiring Diagram

Fig 1: DTC P1120, P1122, P1123 Wiring Diagram
G02917285Courtesy of © TOYOTA, LICENSE AGREEMENT TMS1002