LEMON Manuals: Even more car manuals for everyone: 1960-2025
Home >> Toyota >> 2004 >> RAV4 Base, AWD, Standard >> Repair and Diagnosis (Single Page) >> Body & Frame >> Body, Cab Control Systems >> Body Control Systems - Diagnostics >> How To Proceed With Troubleshooting
April 5, 2026: LEMON Manuals is launched! Read the announcement.

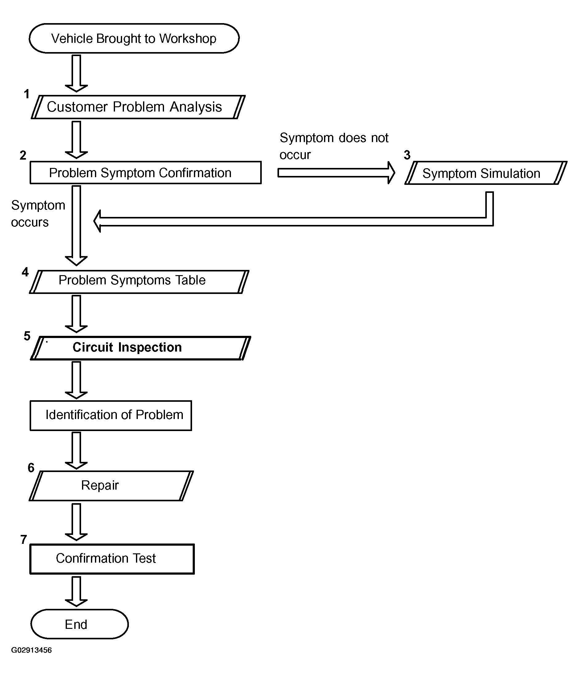
How To Proceed With Troubleshooting

Troubleshoot in accordance with the appropriate procedures.

Fig 1: Troubleshooting Chart Body Control System
G02913456Courtesy of © TOYOTA, LICENSE AGREEMENT TMS1002