LEMON Manuals: Even more car manuals for everyone: 1960-2025
Home >> Toyota >> 2004 >> Sequoia SR5, 4WD >> Repair and Diagnosis >> Engine Performance >> System >> Engine Controls - Diagnostics >> Circuit Inspection >> Cranking Hold Function Circuit >> Circuit Description
April 5, 2026: LEMON Manuals is launched! Read the announcement.

Circuit Description

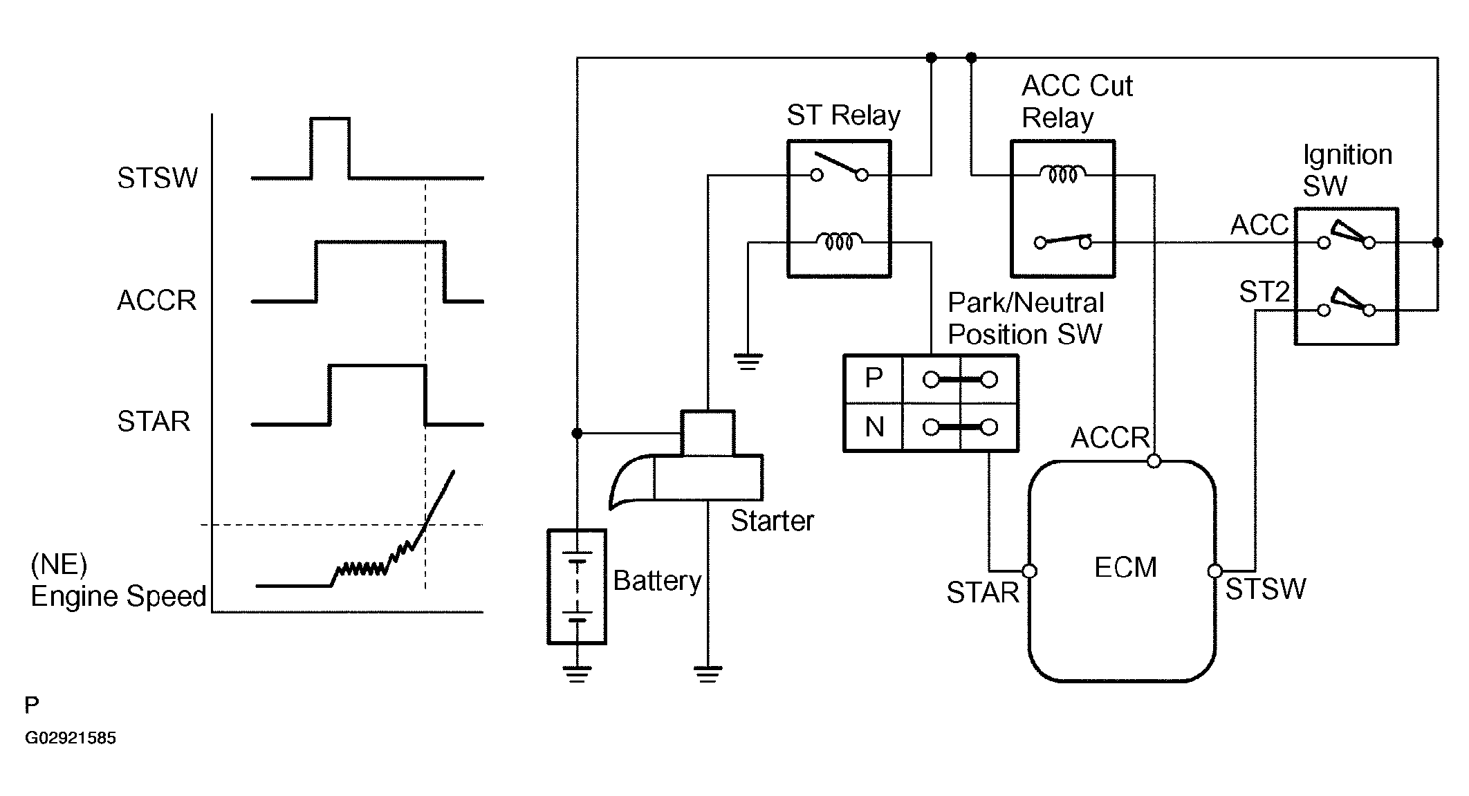
The starter is controlled by the ECM, when the ECM detects a start signal (STSW) from the ignition switch, this system monitors the engine speed (NE) and continues to operate the starter until it has determined that the engine has started (engine speed reaches approximately 500 rpm). If the engine is already running and the ignition switch is turned to START, the ECM will not operate the starter.

Fig 1: Cranking Hold Function Circuit Description
G02921585Courtesy of © TOYOTA, LICENSE AGREEMENT TMS1002