LEMON Manuals: Even more car manuals for everyone: 1960-2025
Home >> Toyota >> 2005 >> ECHO 2D Sedan, Standard >> Repair and Diagnosis >> Engine Performance >> System >> Engine - Diagnostics >> Circuit Inspection >> Fuel Pump Control Circuit >> Circuit Description
April 5, 2026: LEMON Manuals is launched! Read the announcement.

Circuit Description

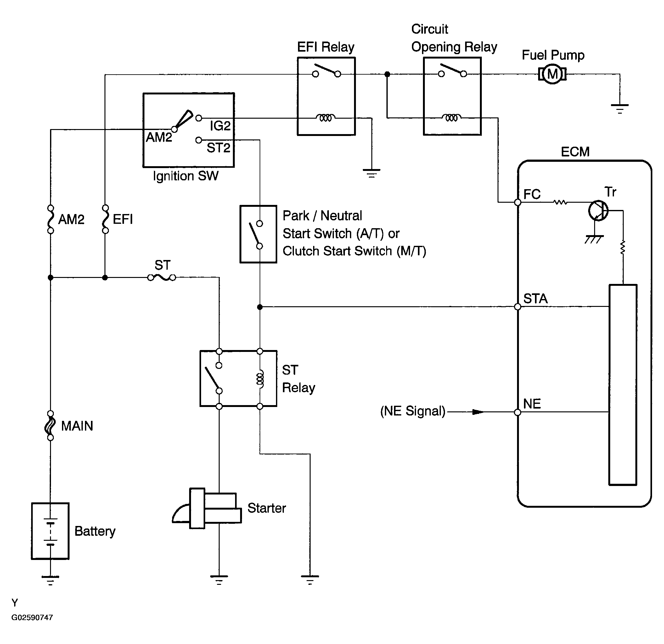
In the diagram below, when the engine is cranked, current flows from terminal ST2 of the ignition switch to the starter relay coil and also current flows to terminal STA of the ECM (STA signal). When the STA signal and NE signal are input to the ECM, Tr is turned ON, current flows to the coil of the circuit opening relay, the relay switches on, power is supplied to the fuel pump and the fuel pump operates. While the NE signal is generated (engine running), the ECM keeps Tr ON (circuit opening relay ON) and the fuel pump also keeps operating.

Fig 1: Fuel Pump Control Circuit Diagram
G02590747Courtesy of © TOYOTA, LICENSE AGREEMENT TMS1002