LEMON Manuals: Even more car manuals for everyone: 1960-2025
Home >> Toyota >> 2005 >> MR2 C65M >> Repair and Diagnosis >> Engine Performance >> System >> Engine - Diagnostics >> ECM Power Source Circuit >> Inspection Procedure
April 5, 2026: LEMON Manuals is launched! Read the announcement.

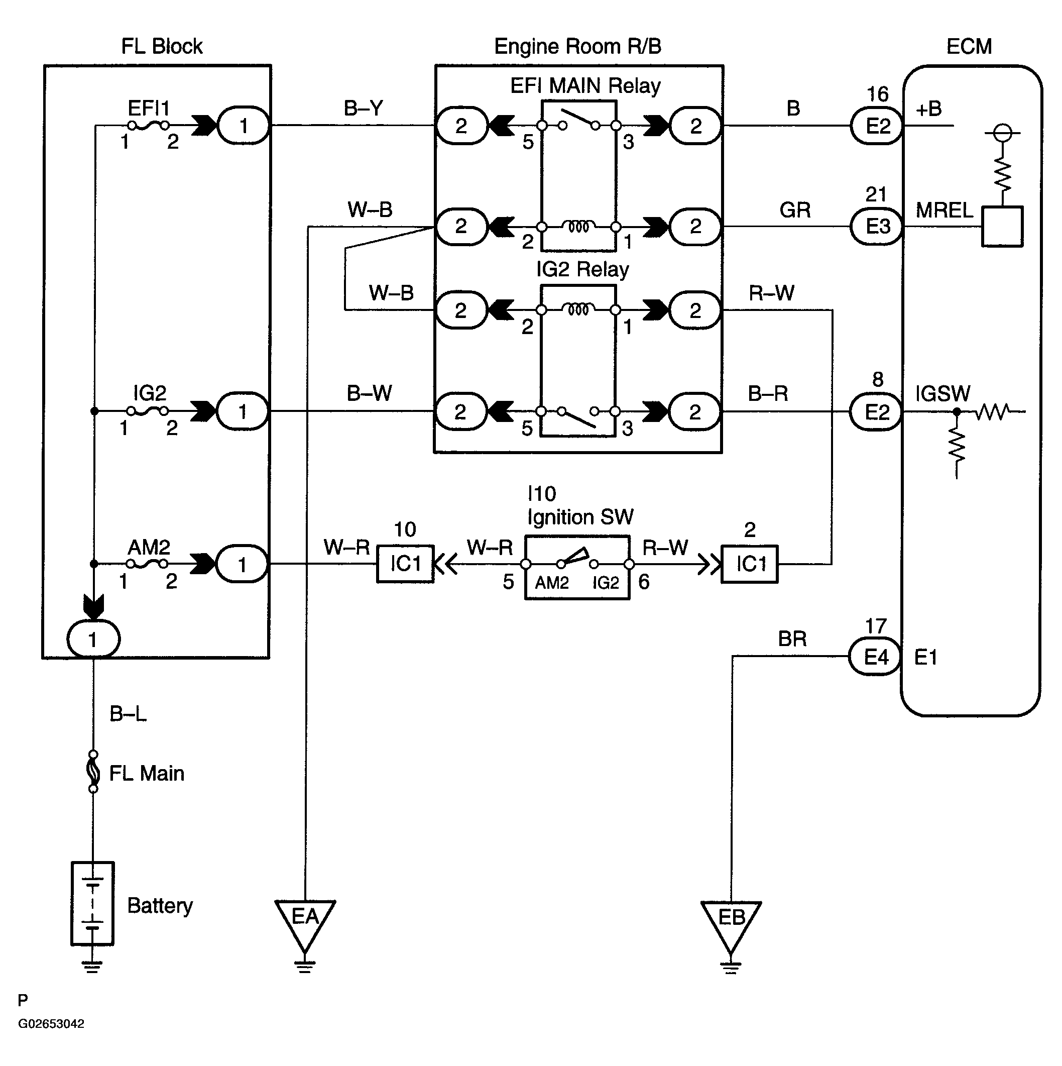
Inspection Procedure

  1. Check voltage between terminals +B and E1 or ECM connectors. 

    PREPARATION: 

    1. Turn the ignition switch to ON.

    CHECK: 

    Measure the voltage between the terminals +B and E1 of the ECM connectors.

    OK: 

    Voltage: 9 to 14 V 

    Fig 1: Checking Voltage Between Terminals +B And E1 Or ECM
    G02653043Courtesy of © TOYOTA, LICENSE AGREEMENT TMS1002
    • OK: Proceed to next circuit inspection shown in problem symptoms table (See  PROBLEM SYMPTOMS TABLE   ). 
    • NG: Go to next step. 
  2. Check for open in harness and connectors between terminal E1 of ECM connector and body ground (See  HOW TO USE THE DIAGNOSTIC CHART AND INSPECTION PROCEDURE  ). 
    • NG: Repair or replace harness or connector. 
    • OK: Go to next step. 
  3. Check voltage between terminal IGSW of ECM connector and body ground. 

    PREPARATION: 

    1. Turn the ignition switch to ON.

    CHECK: 

    Measure the voltage between the terminal IGSW of the ECM connector and body ground.

    OK: 

    Voltage: 9 to 14 V 

    Fig 2: Checking Voltage Between Terminal IGSW And Body Ground
    G02653044Courtesy of © TOYOTA, LICENSE AGREEMENT TMS1002
    • NG: Go to step   8 . 
    • OK: Go to next step. 
  4. Inspect IG2 fuse. 

    PREPARATION: 

    Remove the IG2 fuse from the FL block and J/B No. 1.

    CHECK: 

    Measure the resistance of the IG2 fuse.

    OK: 

    Below 1 Ω 

    Fig 3: Inspecting IG2 Fuse
    G02653045Courtesy of © TOYOTA, LICENSE AGREEMENT TMS1002
    • NG: Check for short in all harness and components connected to IG2 fuse.  
    • OK: Go to next step. 
  5. Check IG2 relay (See  IGNITION RELAY (NO. 2)  ). 
    • NG: Replace IG2 relay. 
    • OK: Go to next step. 
  6. Inspect AM2 fuse. 

    PREPARATION: 

    Remove the AM2 fuse from the FL block and J/B No. 1.

    CHECK: 

    Measure the resistance of the AM2 fuse.

    OK: 

    Below 1 Ω 

    Fig 4: Inspecting AM2 Fuse
    G02653046Courtesy of © TOYOTA, LICENSE AGREEMENT TMS1002
    • NG: Check for short in all harness and components connected to AM2 fuse (See  Figure ) 
    • OK: Go to next step. 
  7. Check ignition switch (See  IGNITION SWITCH AND KEY UNLOCK WARNING SWITCH  ). 
    • NG: Replace ignition switch. 
    • OK: Check and repair harness and connectors between battery and ignition switch, and ignition switch and ECM. 
  8. Check voltage between terminal MREL of ECM connector and body ground. 

    PREPARATION: 

    1. Turn the ignition switch to ON.

    CHECK: 

    Measure the voltage between the terminal MREL of the ECM connector and body ground.

    OK: Voltage: 9 to 14 V 

    Fig 5: Checking Voltage Between Terminals MREL And Body Ground
    G02653047Courtesy of © TOYOTA, LICENSE AGREEMENT TMS1002
  9. Check EFI1 fuse (See step   1  in INSPECTION PROCEDURE).  
    • NG: Check for short in all harness and components connected to EFI1 fuse (See  Figure ) 
    • OK: Go to next step. 
  10. Check EFI MAIN relay (Marking: EFI) (See  INSPECTION  ). 
    • NG: Replace EFI MAIN relay. 
    • OK: Go to next step. 
  11. Check for open and short in harness and connectors between terminal MREL of ECM and body ground (See  HOW TO USE THE DIAGNOSTIC CHART AND INSPECTION PROCEDURE  ). 
    • NG: Repair or replace harness or connector. 
    • OK: Check and repair harness or connector between EFI1 fuse and battery.