LEMON Manuals: Even more car manuals for everyone: 1960-2025
Home >> Toyota >> 2005 >> Matrix XRS >> Repair and Diagnosis (Single Page) >> Engine Performance >> Engine Control System (SFI) (2ZZ-GE) - Diagnostics >> SFI System (2ZZ-GE) >> DTC P0130, P2195, P2196: Oxygen Sensor Circuit Malfunction (Bank 1 Sensor 1) & Oxygen Sensor Signal Stuck Lean/Rich (Bank 1 Sensor 1) >> O2S Test Result (Mode 05 Data)
April 5, 2026: LEMON Manuals is launched! Read the announcement.

O2S Test Result (Mode 05 Data)

Refer to O2S TEST RESULT  for detailed information.

O2S TEST RESULT

Test ID Test Items Descriptions Unit Conversions Units Standard Values
$07 - Minimum HO2 sensor (sensor 1) voltage Multiply by 0.005 Volts Less than maximum TEST LIMIT
$08 - Maximum HO2 sensor (sensor 1) voltage Multiply by 0.005 Volts More than minimum TEST LIMIT

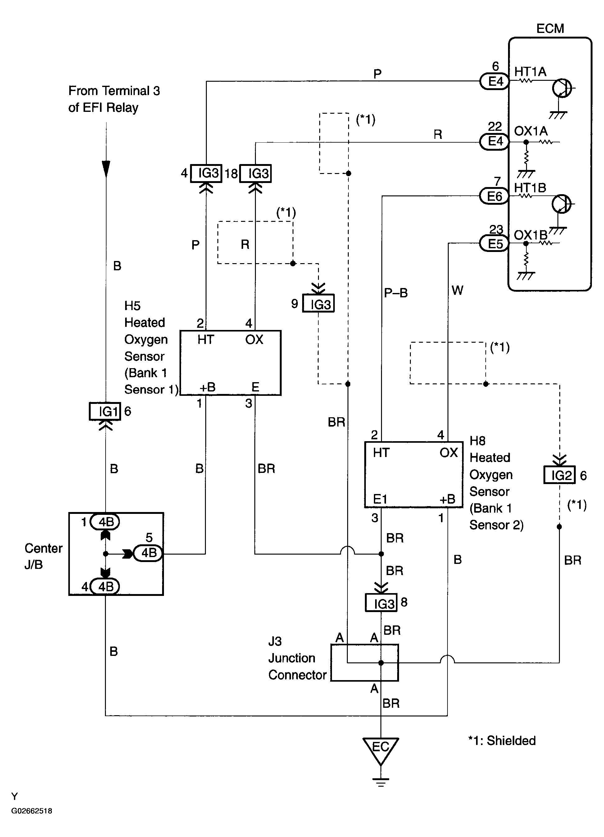
WIRING DIAGRAM 

Fig 1: Oxygen Sensor Circuit Malfunction - Wiring Diagram
G02662518Courtesy of © TOYOTA, LICENSE AGREEMENT TMS1002