LEMON Manuals: Even more car manuals for everyone: 1960-2025
Home >> Toyota >> 2005 >> Prius >> Repair and Diagnosis (Single Page) >> Accessories & Equipment >> Anti-Theft Systems >> Smart Key Entry System (Keyless Entry) (Diagnostics) >> Smart Key Luggage Lock-In Prevention Function Does Not Operate >> Wiring Diagram
April 5, 2026: LEMON Manuals is launched! Read the announcement.

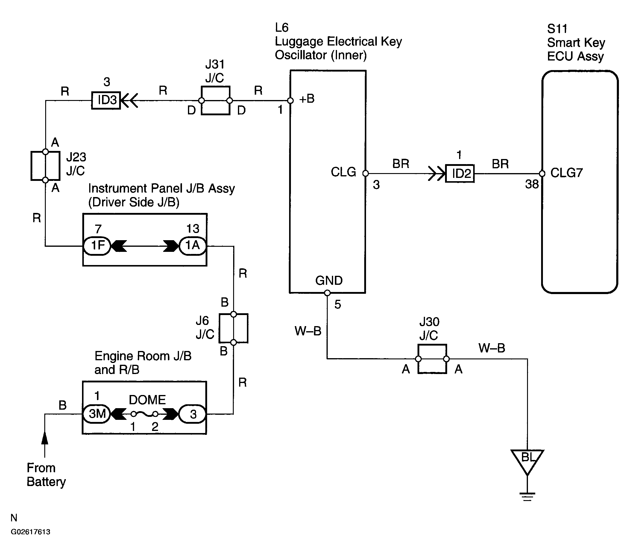
Smart Key Luggage Lock-In Prevention Function Does Not Operate: Wiring Diagram

Fig 1: Wiring Diagram - Smart Key Luggage Lock-In Prevention Function Does Not Operate
G02617613Courtesy of © TOYOTA, LICENSE AGREEMENT TMS1002