LEMON Manuals: Even more car manuals for everyone: 1960-2025
Home >> Toyota >> 2005 >> Prius >> Repair and Diagnosis >> Engine Performance >> System >> Engine Control System (SFI) - Diagnostics >> DTC P1120, P1122, P1123: Coolant Flow Control Valve Position Sensor Circuit Low/High >> Wiring Diagram
April 5, 2026: LEMON Manuals is launched! Read the announcement.

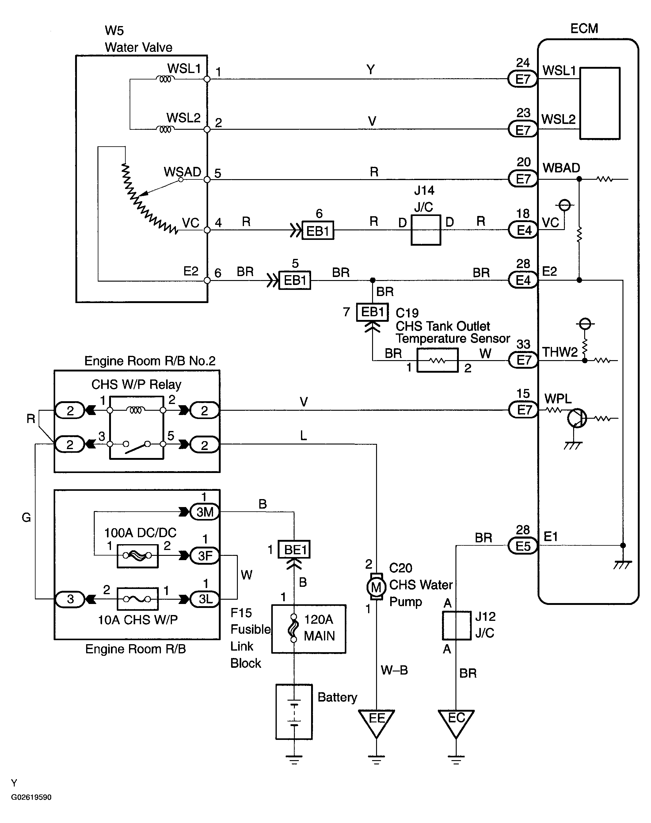
DTC P1120, P1122, P1123: Coolant Flow Control Valve Position Sensor Circuit Low/High: Wiring Diagram

Fig 1: Coolant Flow Control Valve Position Sensor Wiring Diagram
G02619590Courtesy of © TOYOTA, LICENSE AGREEMENT TMS1002