LEMON Manuals: Even more car manuals for everyone: 1960-2025
Home >> Toyota >> 2006 >> Camry Base, Standard >> Repair and Diagnosis (Single Page) >> Accessories & Equipment >> Anti-Theft Systems >> Power Door Lock Control System - Diagnostics >> Key Lock-In Prevention Function Does Not Work Properly (Manual Operation And Interlocked With Key Are Active) >> Wiring Diagram
April 5, 2026: LEMON Manuals is launched! Read the announcement.

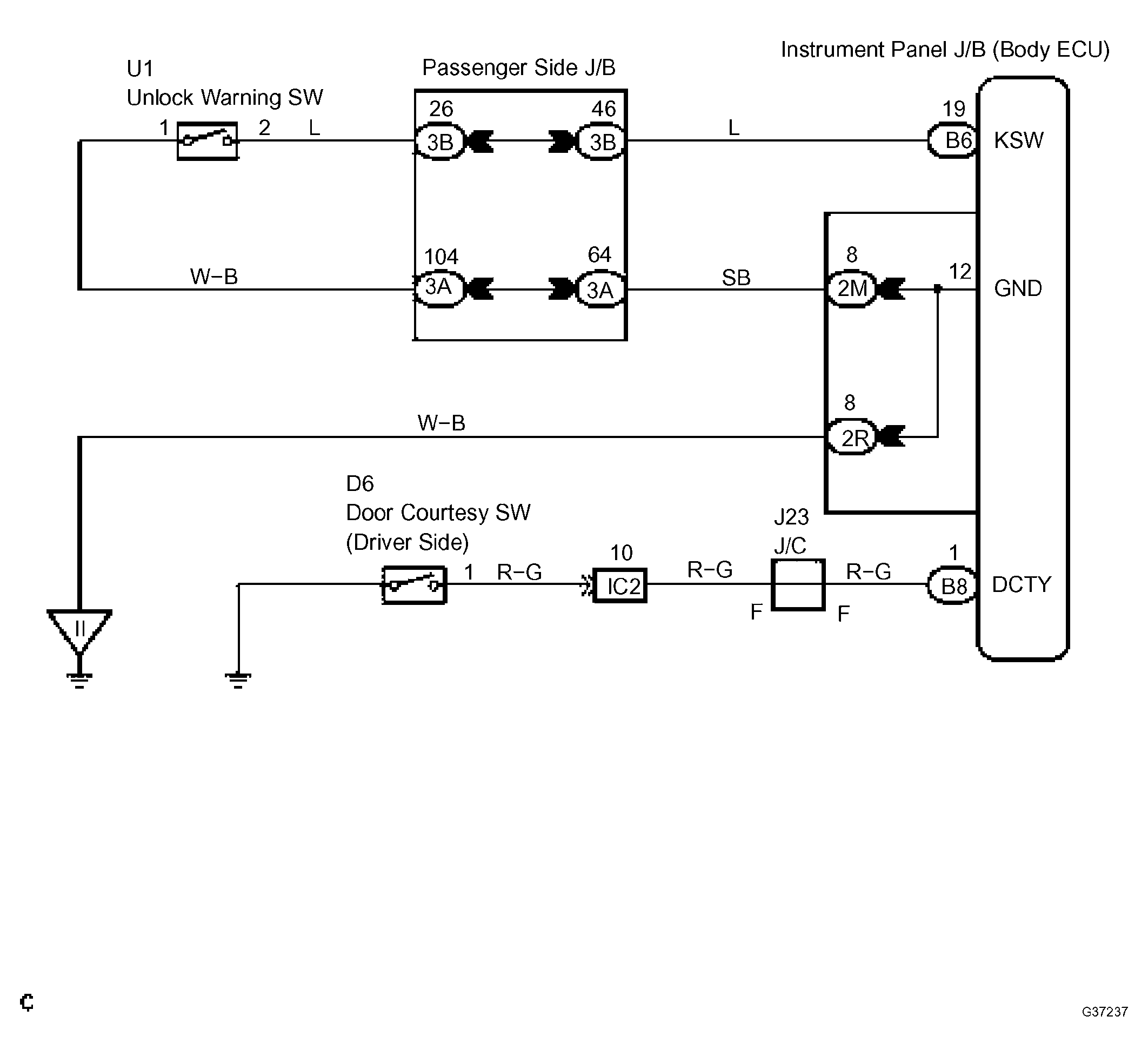
Key Lock-In Prevention Function Does Not Work Properly (Manual Operation And Interlocked With Key Are Active): Wiring Diagram

Fig 1: Wiring Diagram - Unlock Warning Switch
G04391087Courtesy of © TOYOTA, LICENSE AGREEMENT TMS1002