LEMON Manuals: Even more car manuals for everyone: 1960-2025
Home >> Toyota >> 2006 >> Matrix Base, FWD, Automatic >> Repair and Diagnosis >> Accessories & Equipment >> Cruise Control Systems >> Cruise Control System >> CRUISE CONTROL SYSTEM (w/Electronic Throttle Control System) >> Diagnosis Circuit >> Wiring Diagram
April 5, 2026: LEMON Manuals is launched! Read the announcement.

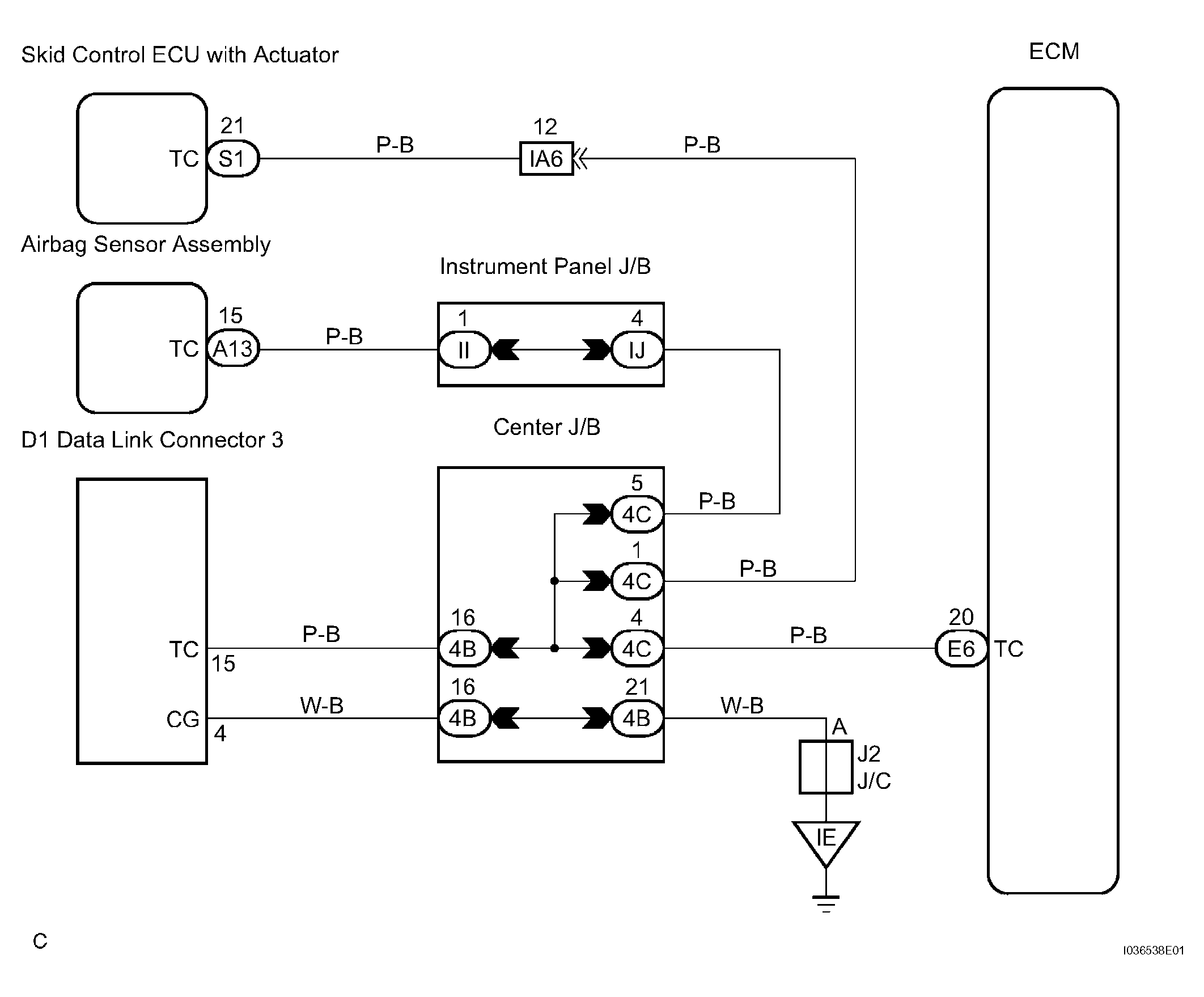
Diagnosis Circuit: Wiring Diagram

Fig 1: Diagnosis Circuit Wiring Diagram
G04466355Courtesy of © TOYOTA, LICENSE AGREEMENT TMS1002

HINT:

When a particular warning light stays blinking, a ground short in the wiring of terminal TC of the DLC3 or an internal ground short in the relevant ECU is suspected.