LEMON Manuals: Even more car manuals for everyone: 1960-2025
Home >> Toyota >> 2006 >> Matrix Base, FWD, Automatic >> Repair and Diagnosis >> Accessories & Equipment >> Cruise Control Systems >> Cruise Control System >> CRUISE CONTROL SYSTEM (w/o Electronic Throttle Control System) >> Park / Neutral Position Switch Circuit >> Wiring Diagram
April 5, 2026: LEMON Manuals is launched! Read the announcement.

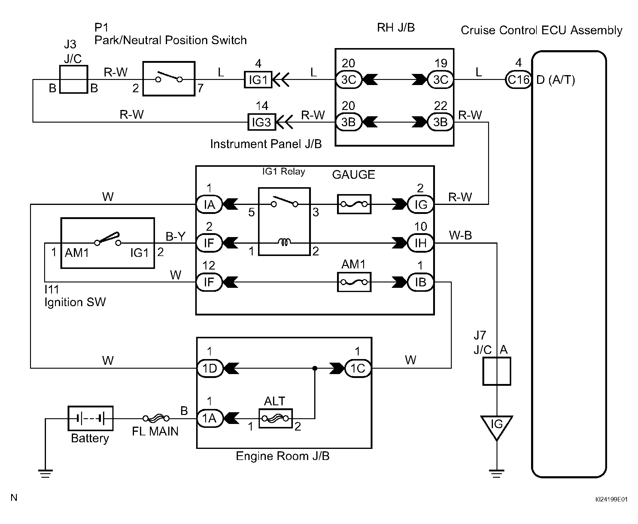
Park / Neutral Position Switch Circuit: Wiring Diagram

Fig 1: Park/Neutral Position Switch Circuit Wiring Diagram
G04466401Courtesy of © TOYOTA, LICENSE AGREEMENT TMS1002