LEMON Manuals: Even more car manuals for everyone: 1960-2025
Home >> Toyota >> 2007 >> Corolla CE, Standard >> Repair and Diagnosis (Single Page) >> Accessories & Equipment >> Entertainment Systems >> Audio System & Visual System >> Audio And Visual System >> Radio Receiver Power Source Circuit >> Wiring Diagram
April 5, 2026: LEMON Manuals is launched! Read the announcement.

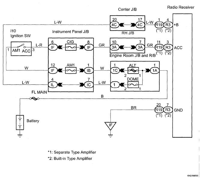
Radio Receiver Power Source Circuit: Wiring Diagram

Fig 1: Radio Receiver Power Source Wiring Diagram
G05196185Courtesy of © TOYOTA, LICENSE AGREEMENT TMS1002