LEMON Manuals: Even more car manuals for everyone: 1960-2025
Home >> Toyota >> 2007 >> Matrix Base, Automatic >> Repair and Diagnosis >> Accessories & Equipment >> Entertainment Systems >> Audio System & Visual System >> Audio And Visual System >> Illumination Circuit >> Wiring Diagram
April 5, 2026: LEMON Manuals is launched! Read the announcement.

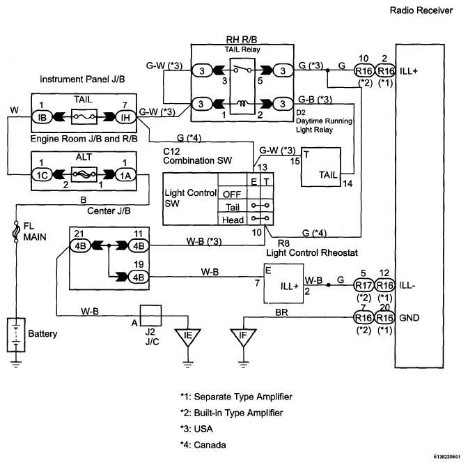
Illumination Circuit: Wiring Diagram

Fig 1: Illumination Circuit - Wiring Diagram
G05237102Courtesy of © TOYOTA, LICENSE AGREEMENT TMS1002